注册帐号丨忘记密码?
1.点击网站首页右上角的“充值”按钮可以为您的帐号充值
2.可选择不同档位的充值金额,充值后按篇按本计费
3.充值成功后即可购买网站上的任意文章或杂志的电子版
4.购买后文章、杂志可在个人中心的订阅/零买找到
5.登陆后可阅读免费专区的精彩内容
打开文本图片集
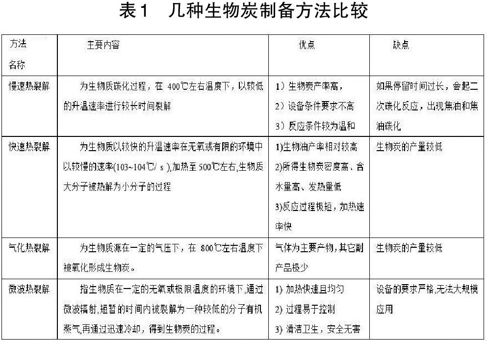
摘 要:随着人们环保意识的增强,以及国家可持续发展的需要,农林废弃物的再利用受到广泛关注。本文综述了目前我国在生态环保领域对农林废弃物资源化利用的几种方式,特别对农林废弃物制成生物炭的应用和农林废弃物用做生物处理碳源两方面做了详细介绍,最后指出了农林废弃物利用研究中存在的一些问题,提出了一些建议,以期为我国的农林废弃物的开发利用提供参考。(剩余6702字)
登录龙源期刊网
购买文章
农林废弃物在生态环保领域的利用
文章价格:5.00元
当前余额:100.00
阅读
您目前是文章会员,阅读数共:0篇
剩余阅读数:0篇
阅读有效期:0001/1/1 0:00:00