注册帐号丨忘记密码?
1.点击网站首页右上角的“充值”按钮可以为您的帐号充值
2.可选择不同档位的充值金额,充值后按篇按本计费
3.充值成功后即可购买网站上的任意文章或杂志的电子版
4.购买后文章、杂志可在个人中心的订阅/零买找到
5.登陆后可阅读免费专区的精彩内容
打开文本图片集
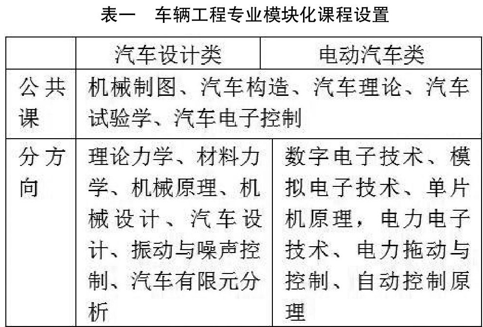
摘 要:新能源汽车特别是电动汽车是未来汽车发展方向的主流,这就对相关人才的培养提出了新要求。论文分析了当前电动汽车发展背景需求,从车辆工程专业的课程设置、课程建设等角度分析其面临的问题。针对汽车电动化后市场对人才的需求,从培养计划修订,课程体系建设、专业师资培养、实践教学活动的强化等方面进行理论教学和实践教学的改革,使得车辆工程专业的学生能及时适应社会发展需求。(剩余4161字)
登录龙源期刊网
购买文章
车辆工程专业电动汽车课程教学改革探索
文章价格:4.00元
当前余额:100.00
阅读
您目前是文章会员,阅读数共:0篇
剩余阅读数:0篇
阅读有效期:0001/1/1 0:00:00