注册帐号丨忘记密码?
1.点击网站首页右上角的“充值”按钮可以为您的帐号充值
2.可选择不同档位的充值金额,充值后按篇按本计费
3.充值成功后即可购买网站上的任意文章或杂志的电子版
4.购买后文章、杂志可在个人中心的订阅/零买找到
5.登陆后可阅读免费专区的精彩内容
打开文本图片集
【中图分类号】G633.51 【文献标识码】A【文章编号】2095-3089(2025)23-0070-03
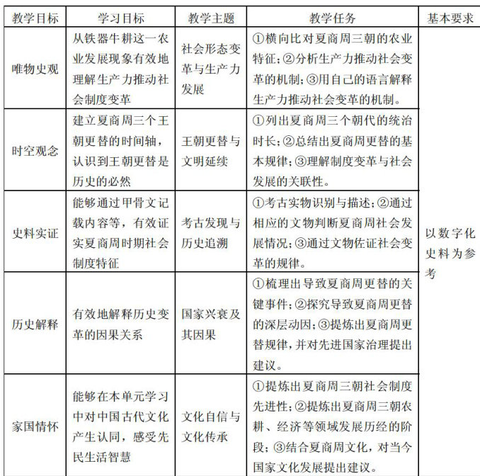
尽管很多初中历史教师都在积极探索以数字化工具提升教学质量的路径,但是因为个人教学理念、教学经验、信息素养的影响,并非所有人都能够达成目标。因此,阐述数字化工具内涵、探讨其于初中历史教学中应用的价值以及探索具体的实施策略,对于当前初中历史教学而言,具有非常现实的意义。(剩余3445字)
登录龙源期刊网
购买文章
数字化工具在初中历史教学中的应用价值与对策探讨
文章价格:4.00元
当前余额:100.00
阅读
您目前是文章会员,阅读数共:0篇
剩余阅读数:0篇
阅读有效期:0001/1/1 0:00:00