师道(教研)

师道(教研)

2026年01期
  • 收藏
收藏成功
微博 空间 微信
本刊着重宣传党的教育方针,传播前沿理念,关注热门话题、荟萃鲜活经验,贴近教育生活。是广东省基础教育宣传刊物,是广大中小学...     展开

类型

月刊

类别

教育教学
定价
促销信息
全年订阅更优惠!
¥7.50 ¥4.59
目录

管理

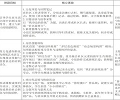
基地赋能 师者进阶
一、活动背景 新时代背景下,基础教育高质量发展对教师队伍的专业素养提出了高要求。然而,在广大县域及农村地区,教师队伍普遍面临结构性矛盾与发展困境:部分教师陷入职业倦怠,专业发展驱动力减弱;传统的培训模式针对性不强,与教学实践脱节;校本教研氛...
中小学教育管理的实践路径与创新策略研究
一、中小学教育管理的核心要素与实践逻辑 (一)精准定位,构建特色发展的战略基点。学校定位作为教育管理的起始点,需要全面统筹外部环境与内部资源之间的动态平衡。运用SWOT分析法,深人分析区域教育需求、学校办学传统、师资队伍结构等关键要素,明确...
小学课后服务的多元主体满意度调研
2021年秋季学期起,中山市义务教育阶段学校有序开展校内课后服务,取得了阶段性成效,提升了群众幸福感。不过,家长、教师和学校等多元主体对课后服务现状是否满意呢?本研究依据相关政策文件,结合前人文献和中山课后服务实际设计调研问卷,测评课后服务...
党组织领导的校长负责制背景下教师团队建设
“双培养机制”是教育领域加强人才队伍建设的重要举措,对于提升教师队伍的整体素质和战斗力具有重要意义。本文围绕“双培养机制”的三个维度构建模型,旨在形成一个系统、全面、有效的培养体系,为教育事业的发展提供有力的人才保障。 一、模型核心定位 “...

德育

解码“话中话”,点亮成长路
当小学阶段的“罚站、写检讨、请家长”等惩戒手段,遇上初中校园里依旧频繁违纪的“晚熟生”,教育者常会陷入一种无力感——这些学生早已对传统惩戒形成“免疫屏障”,知道如何应对却不愿改变;而单纯的表扬又被他们视作“控制手段”,同样难以触动心灵。简&...
手机管理与AI智能应用的矛盾与统一
一、AI智能应用对中学生的积极影响 1.提高学习效率的利器。许多中学生已在日常学习中接触到AI工具,例如智能作业批改、AI英语口语纠正、错题自动整理等功能,有效解决了以往人工反馈慢、批改不及时的问题。AI学习平台能帮助学生实现个性化学习,大...
以红色故事绘本为载体培养大班幼儿责任心路径研究
在幼儿的人格和社交能力开始形成的阶段,他们在多个方面都展现出很高的可塑性,容易受到各个方面的影响。因此幼儿期是实施责任心教育的最佳时期。在大班阶段开始培养幼儿的责任心是有必要的。 一、以红色故事绘本为载体培养大班幼儿责任心存在的问题分析 (...
家长学校线上学堂教学资源建设的策略与路径
进入新时代,以云计算、大数据、人工智能为代表的信息技术快速发展推动了教育数字化转型,线上与线下并行的教育方式改变了教育模式。我国《教育信息化2.0行动计划》、“双减”政策以及《中华人民共和国家庭教育促进法》等一系列政策法规的密集出台,共同勾...

课程

学校社区互动视角下小学美术特色课程的创新与实践研究
《关于全面加强和改进新时代学校美育工作的意见》提出推动美育资源向社会开放,强化家校社育人合力。剪纸艺术是连接学校美育与社区文化传承的理想纽带。本校位于荔湾区南源街道,社区文化资源丰富,如澳口村北帝诞、驷马涌历史景观等,但在现代化进程中,这些...
小学定格动画教学中STEAM课程跨学科学习实践探究
定格动画作为一种艺术形式,因其独特的视觉呈现与创作过程,成为教育领域中一种富有创意的教学工具。作为一种融合艺术与技术、数学与工程的创作形式,定格动画教育可成为跨学科教学的重要抓手,践行STEAM教育理念。 一、确立跨学科教学目标 小学阶段学...
家校协同视角下亲子阅读课程在小学生品德塑造中的实践探索
《义务教育课程方案和课程标准(2022年版)》强调“落实立德树人根本任务,发展素质教育”。近年来越来越多学校将亲子共读课程纳入校本阅读、德育体系,让学生在书香陪伴中感受爱与责任、理解与分享。校本课程开展拓宽阅读教育空间,也为品德教育提供新载...
基于真实践、真研学、真追寻的小学思政课当地红色资源实践探索
小学思政课作为学校立德树人的关键课程,在培养学生道德素养和必备品格方面具有重要意义。同时,该课程与学生现实生活紧密相关,其教学素材大多来源于现实生活。本文以构建小学思政课效课堂建设为例,浅谈基于真实践、真研学和真追寻的小学思政课当地红色资源...
五育融合视角下的小学STEAM项目实践
小学应立足于“五育融合”的育人理念,尝试将德育、智育、体育、美育和劳育融入STEAM项目设计中。以“罗汉果生态园”为主题的小学STEAM项目实践不仅贴近学生的生活经验,还将劳动教育、生态认知、科学探究与文化传承融为一体,在跨学科内容设计与实...
根植本土文化 铸魂立德树人
《义务教育道德与法治课程标准(2022年版)》明确提出,课程需“引导学生从中华优秀传统文化中汲取精神力量,增强民族自豪感与文化自信”。当前小学德育的核心矛盾是普适性教材内容与学生生活经验脱节,抽象道德规范难以转化为具体行为自觉。云浮市作为岭...

课题

学历案的精准化重塑
近年来,国家新课程方案与新教材全面铺开,基础教育改革深入开展。我校紧跟政策导向,聚焦深度教学实践,以培养学生高阶思维品质为核心目标开展教学改革,但探索中传统教学方式难适应深度教学需求,既忽略学生个体差异,又压缩其主动思考与探索空间。在此背景...

创见

风眠之处,文心萌发
一、理论之基:从林风眠“调 和论”到语文美育“共生观” 任何深度的教学实践,都离不开先进教育理念的支撑。我们的“语文 + 美育”融合探索,其理论原点正来自于林风眠先生博大精深的艺术思想。 林风眠先生毕生倡导“调和中西艺术,创造时代艺术”。这...
情境·问题·思维:中学历史教学的三维突破
传统中学历史教学模式以知识灌输为主,难以满足学生全面发展和核心素养培养的需求。因此,寻求教学上的突破成为历史教育工作者的重要课题。不妨以“情境·问题·思维”这三个维度,来探究中学历史教学的可能性,构建更多层次的教学评价体...
教育数字化转型的推进机制与路径分析
摘要:推进教育数字化是加快建设教育强国的重要内容。本文结合广东省国家智慧教育平台全域试点,将广东省推进教育数字化转型路径概括为“夯实基座、构建枢纽、驱动变革、培育生态”,梳理了教育数字化转型的发展现状和取得的成效,分析当前存在的不足,提出发...
建构单位体系,促进量感发展
“公顷”和“平方千米”是测量面积的常用单位,但作为极大的面积单位,与学生的实际生活关联不大,学生使用的频率低,亲身体验的机会也很少。难以测量其大小属性,也不容易被直观感知,便难以在教学过程中建立“公顷”和“平方千米”的表象,发展这两个面积单...
育人导向下小学数学PBL的设计逻辑:从知识建构到素养生根
一、问题提出:数学PBL的育人价值 (一)传统数学教学的“知识本位”困境。当前小学数学课堂普遍存在“重结果轻过程、重技能轻思维”的现象。传统小学数学教学长期陷入“知识本位”的窠臼,其典型特征表现为:教师以教材章节为纲,通过“例题讲解一习题演...
从经验叙事到专业论证: 循证何以促成教师的反思性实践
一、问题的提出 (一)研究背景与意义。在当前推进的幼儿园课改浪潮中,主题探究活动作为幼儿园课程组织实施的重要形式之一,应聚焦基于内容整合的教育活动过程展开。因其开展的过程质量既是“以儿童为中心”课改理念的体现,也是课程实施基于幼儿研究进行教...

专业

研究生党课建设提质增效路径探析
摘要:在新时代,加强研究生党建工作是实现高校党建和高等教育事业高质量发展的共同使命,以高质量党建为核心,引领研究生人才培养、深化理想信念、发挥示范引领效应、强化学风建设。当前研究生党员群体呈现出的数量庞大、基础广泛、比例较高、成分复杂和思想...
数智赋能·情境融创:基于本土资源的小学语文情境作业的文化浸润实践
随着《中国教育现代化2035》等政策的推进,教育数字化转型已成为基础教育改革的重要方向。然而,县域学校普遍陷入“技术悬浮化”与“文化空心化”的双重困境。作为粤北基础教育的典型代表,坐拥“中国兰花之乡”生态资源、“客家文化重镇”非遗瑰宝以及“...
巧借思维导图,提高思想政治大单元教学效率
目前,不少高中思想政治教师在授课中面临一种现象:大单元教学内容容量大、逻辑链条长,导致教师知识整合困难,学生难以掌握完整系统的知识。特别是对于“认识社会与价值选择”这一既有理论又需运用实际案例呈现的思想政治理论课大单元来说,无疑增加了教学难...
自我导向学习视域下 “知一思-行”家庭教育指导模式的建构与实践
一、幼儿园家庭教育指导现状及分析 自国家推行家庭教育相关政策以来,学前教育场域从“园内”逐渐延伸至“家庭”,指导对象从“幼儿”拓展至“家长”。 研究之初,笔者采用自编问卷《幼儿园家庭教育指导服务现状调查问卷》,对工作所在园所共117名幼儿家...
核心素养视域下的 “岭南建筑”项目式教学创新实践研究
将岭南建筑文化融入中学美术教育,不仅是对传统文化的传承,也是对其创新性发展的一种尝试。通过“岭南建筑”课程项目式教学,学生可以亲身体验和感受岭南建筑的魅力,了解岭南建筑的历史和文化价值,从而增强对本土文化的认同感和归属感,这对于岭南文化的传...
人工智能与本土资源相结合的小学生习作训练策略研究
在当今教育多元发展的背景下,翁源县凭借其得天独厚的丰富本土资源,为教育教学改革提供了广阔空间。这些资源不仅蕴含着深厚的文化底蕴,还能与小学语文习作教学紧密结合。通过巧妙设计情境、针对性指导,能够激发学生的学习兴趣与创造力。而人工智能技术的引...
乡音润心 新韵传薪
《义务教育艺术课程标准(2022年版)》明确提出应“广泛而有针对性地利用地方和社会文化资源…发掘其蕴含的中华文化精神和核心价值观,增进学生对中华文化的理解与认同,树立文化自信”。潮汕童谣作为潮汕方言区独具特色的口头艺术形式,融合了地方语音、...
校园阳光体育背景下小学 “微课间”实践研究
一、研究目的 新课标强调教学改革以学生发展为中心,注重学生运动爱好和专长的形成,奠定学生终身体育的基础。在课间游戏的选择上,结合学校的空间,低年级以地面游戏为主,高年级以益智类游戏为主,从而充分创设情境,让学生养成主动参与、乐于探究、勇于实...

学科

大单元教学在小学美术教学中的运用
美术大单元教学是依据美术教材单元或课题内容,从整体开展的系统性教学,将美术知识与实际案例融合,构成知识体系,优化教学资源,促进教学高效开展。教师可根据教学目标和学生水平,助其完成系统性学习,培养核心素养。在小学美术教学中,我开展了大单元教学...
核心素养导向下的小学语文阅读教学创新策略
一、核心素养导向下小学语文阅读教学创新的必要性 (一)顺应教育改革趋势,落实课程标准要求的必然选择 《义务教育语文课程标准(2022年版)》明确指出,语文教学应“以核心素养为纲,以学生的语文实践为主线”,强调通过阅读教学培养学生的语言能力、...
“双减” 政策背景下小学数学作业优化设计研究
“双减”政策的出台,不仅仅是教育减负的重要举措,更是对教育教学质量提出更高要求的体现。数学作为基础教育的核心学科,其作业设计直接关系到学生数学思维、应用能力及创新意识的培养。系统研究小学数学作业的优化设计,探索切实可行的实施策略对小学数学教...
美育视角下小学语文古诗词审美素养培育的实践策略研究
教育部于2025年对《义务教育语文课程标准》进行了修订工作,重申了素质教育的要求和标准,明确规定语文核心素养必须包括“审美鉴赏与创造”在内。因此,在小学语文课程中,利用古诗词内容对学生进行审美能力的培养,可以有效实现美育的应用价值。 一、小...
基于项目式学习的小学英语绘本阅读资源应用研究
一、引言 《义务教育英语课程标准(2022年版)》中指出教师要指导学生开展课外阅读,为学生提供阅读环境、资源和方法,创设良好的阅读氛围,通过各种活动以鼓励学生将阅读经验与现实生活相联系。开展英语绘本课内外阅读已成为一个新的课题。然而,绘本资...
“工业文明演进”视域下五育融合教学实践研究
摘要:在高中历史教学中,教师要在指导学生探究“工业文明演进”时,将德智体美劳五育的教育内容和历史教学结合在一起,促进学生全面发展。引导学生建构因果链条,探究工业文明对全球的影响,能激发他们的智慧;让他们运用可视数据辨析社会伦理,能起到德育效...
高中历史教学培养学生思辨能力的意义和策略
“思辨能力”最初被翻译为“批判性思维能力”,是指通过观察、分析和评估信息形成判断的综合能力,是一种宝贵的思维品质,也是高中课程育人的目标之一。针对当前高中历史教学活动中部分存在重知识轻能力、重结论轻思维、忽视培养学生思辨能力的现象,本文试从...
新课标视域下教育戏剧融入美术欣赏教学的实践探究
教育戏剧最早可以追溯到法国著名思想家卢梭“在戏剧实践中学习”和“在实践中学”的一种教育理念。“教育戏剧”则是直译于英文DIE(DramainEducation),等同于“戏剧教学法”。通过“情景设置、角色扮演、即兴表演、主题深化、意义探讨”...

课堂

统编小学语文 “单元习作群课堂” 的构建与实施研究
在小学语文统编教材中,读写并重是重要的编写理念。然而,在普通单元教学中,除了单元习作外,练笔安排较为有限,部分单元甚至缺乏系统性任务写作练笔。教师应基于单元语文要素中指向表达的训练要求,依托单元课文、单元习作、作后评讲、语文园地等板块,构建...
人工智能赋能培智生活语文教学三大策略
一、引言 生活语文在培智学校义务教育阶段处于核心位置,主要任务是帮助智障学生发展语言表达、社会交往和日常生活适应所需的能力。课程素材紧贴学生每日所需,强调语言的实用功能,使他们能把学到的语文知识直接运用于生活场景。智障学生在认知、沟通和行为...
语文核心素养导向下小学高年级习作教学的实践研究
习作教学是语文教育的核心环节,不仅是学生语言表达能力的重要体现,更是思维发展、文化传承与情感培育的综合载体。《义务教育语文课程标准(2022版)》明确提出,语文课程应致力于培养学生的核心素养,包括语言运用、思维能力、审美情趣和文化自信四个方...
践行未来课堂理念,开展低段语文说写活动
未来课堂指的是基于“教育 + 互联网”模式,将信息技术引入到课堂中,创设数字化学习情境,引导学生参与丰富多彩的数字化探究活动,进而提升他们的综合素养。《义务教育语文课程标准(2022年版)》指出要“充分发挥现代信息技术的支持作用,拓展语文学...
主题探究活动促进幼小科学衔接的实践及其意义
幼小衔接是幼儿园与小学两个教育阶段实现双向衔接、过渡的重要过程,对幼儿的成长与发展意义重大。《幼儿园入学准备教育指导要点》明确提出,要助力幼儿做好身心、社会、生活和学习等方面的准备,从学习与生活习惯、社会交往等多维度为幼儿适应小学学习生活创...
多模态资源在小学中年级英语阅读教学中的应用与实践
小学中年级是培养英语阅读能力的关键阶段,该阶段的小学生主要依赖具象思维,而传统模式下的文本教学难以满足该学习需求。《义务教育英语课程标准(2022年版)》强调于真实情境助力学生文化感知与语言运用,以互动的学习活动、视频、图像、音频为代表的多...
新课标下农村高中学校语文批注式阅读教学策略探究
一、批注式阅读教学的理论基础与现实意义 (一)理论基础。批注式阅读教学强调学生在阅读过程中进行主动的批注和思考,该教学理念与建构主义认知观形成深度呼应。依据建构主义理论,知识获取是学习者基于个体经验主动构建意义网络的过程,而非简单复制外部信...
基于单元整体教学背景下小学语文“教一学一评”一致性的课堂教学初探
一、研究背景 2022年颁布《义务教育语文课程标准》后,强调单元整体教学,从单元视角出发,挖掘单元内文本的内在联系,整合教学资源。在此背景下,“教一学一评”一致性的重要性愈发凸显。目前的小学语文课堂,教学、学习和评价往往相互脱节,教师教学目...

感悟

“一境到底“教学策略在高中地理深度教学中的应用研究
随着教育改革的不断深化,高中地理教学逐渐从传统的知识传授向能力培养和素养提升转变。在这一背景下,“一境到底”教学策略作为一种新的教学模式,日益受到教育界的关注。“一境到底”教学策略强调以一个连贯、完整的情境贯穿整个教学过程。本文将以《海水的...
从“昆虫迷” 到“小科学家”:幼儿深度学习个案研究
一、研究缘起与理论框架 (一)实践困境与案例启发 近年来,科学教育在学前教育领域迅速升温,但实践中普遍存在“活动碎片化、教学表演化、知识成人化”三大问题。教师往往将科学知识拆解为孤立的知识点,通过预设流程和标准答案组织活动,导致幼儿探究流于...
让科技与文化之花在粵港澳姊妹学校中绽放
发挥作为粤港澳大湾区姊妹学校联盟发起学校、牵头校及广州市教育国际化窗口学校的优势,积极参与粤港澳大湾区教育合作与交流,建立姊妹学校交流协助共育机制,搭建教育国际化网络交流平台,定期开展不同层次的师生交流和互访活动,不断丰富交流合作内涵和形式...
以球育人:足球运动赋能小学生全人教育的实践策略
摘要:本文以小学生全面发展为目标,立足于一线体育教师与足球教练的实践经验,深入剖析足球运动在促进小学生健康成长中的多维育人价值。研究认为,足球运动绝非单纯的身体锻炼项目,而是承载全人教育目标的有效教育媒介。文章从生理健康、心理素质、社会适应...
初中数学试卷讲评课提质增效的实践探究
试卷讲评课是在考试之后,教师对试卷进行分析和评价的一种课型,是新授课、复习课、习题课之外,一种重要的数学课堂教学方式。在传统的试卷讲评课中,有些教师“独揽”讲评大权,而忽视学生的主观能动性,没有积极引导学生质疑、调查、探究。如何让数学试卷讲...
相关杂志
  • 中国学校体育

    中国学校体育

    2026年02期
    ¥7.59
  • 物理教学探讨

    物理教学探讨

    2026年03期
    ¥7.29
  • 大学教育(上半月)

    大学教育(上半月)

    2025年11期
    ¥15.00
  • 小学教学研究·(上旬·语文)

    小学教学研究·(上旬·语文)

    2026年02期
    ¥4.89
  • 考试周刊

    考试周刊

    2026年10期
    ¥14.49
  • 甘肃教育

    甘肃教育

    2026年06期
    ¥3.69
  • 化学教学

    化学教学

    2026年03期
    ¥7.29
  • 高教探索

    高教探索

    2026年03期
    ¥12.00
  • 江苏教育

    江苏教育

    2026年08期
    ¥6.00
  • 语文建设·上半月

    语文建设·上半月

    2026年03期
    ¥6.00
  • 现代家长

    现代家长

    2026年04期
    ¥5.40
  • 教育实践与研究·小学课程版

    教育实践与研究·小学课程版

    2026年01期
    ¥6.00
订阅全年后,您可享受以下权益
①该本杂志即日起至未来1年内所有更新电子版杂志的使用权限;
②赠送该杂志的部分往期的杂志的使用权限,有效期1年。

全年订购价格: ¥55.08

订阅全年
--%>

登录龙源期刊网

温馨提示:

1.点击网站右上角的“充值”按钮可以为您的账号充值

2.充值金额可以选择30,50,100或500元

3.充值成功后即可购买网站上的任意杂志或文章

还没有龙源账户? 立即注册

购买杂志

师道(教研)

杂志价格:¥4.59元

  • 微信扫码支付
  • 当前余额:100.00

购买杂志

师道(教研)

杂志价格:¥4.59元

  • 微信扫码支付
  • 当前余额:¥100.00

    去充值
monitor
客服机器人