新课程

新课程

2026年02期
  • 收藏
收藏成功
微博 空间 微信
《新课程》杂志是国家新闻出版署批准,山西省新闻出版局主管,由山西出版集团主办、北京师范大学科学传播与教育研究中心协办的教...     展开

类型

旬刊

类别

教育教学
定价
促销信息
全年订阅更优惠!
¥22.80 ¥9.19
目录

开卷有益

让AI成为教师的“打工人”
一直以来,在教育的广袤星空下,教师是手持火把的引路人。当下,AI(人工智能)如同一颗璀璨的新星,以其独特的光芒,为教育的星空增添了一份别样的光彩,使教师手中的火把更加明亮。 具体到AI与教师的关系,我想用“老板”和“打工人”来比喻。如何让A...

教育·前沿

立足课程思政的高中英语阅读教学策略
2020年5月,教育部印发《高等学校课程思政建设指导纲要》,进一步强调课程思政建设需紧扣教师“主力军”课程建设“主战场”课堂教学“主渠道”,推动课程思政与各类课程同向同行,为英语教学指明了“课程承载思政,思政寓于课程"的实践路径。...
课程思政在高中生物学教学中的实施策略
高中生物学作为自然科学课程,涵盖生命科学的基础原理与应用技术。随着教育理念的更新,课程思政逐渐成为教学改革的重要方向。教师在生物学教学中融入思政教育,不仅能帮助学生掌握科学知识,还能引导其形成正确的价值观。学生通过探讨生物学与社会、环境、道...
高中生物学教学中融人可持续发展教育的路径
随着人类活动的增加,全球生态环境问题愈发凸显,沙尘暴、水体污染、空气污染等事件层出不穷,严重影响着人们的身体健康,也在透支着地球的未来。因此,在开展高中生物学教学时,教师需要基于学科的特点,了解学生的学情,将可持续发展理念融入教学中,使学生...
生命教育在高中生物学教学中的渗透
生物学是一门以探索生命本质为核心的学科,与生命教育紧密相连,对学生探索世界、处理人与自然的关系有着深远的影响。在实际教学过程中,教师需借助生物学学科的优势,对学生开展生命教育,引导学生在课程中探究生命的本质和意义,使其学会敬畏生命、尊重生命...
“文化理解”视域下非遗英歌舞融人高中舞蹈课程的设计
《普通高中艺术课程标准(2017年版2020年修订)》(下文简称“新课标”)将“文化理解"素养明确列为艺术学科核心素养之一,要求学生在艺术学习中理解不同文化的背景,认同中华优秀传统文化,增强文化自信。此为非遗舞蹈进课堂提供了坚实的...
高中信息技术课中生成式AI与数据教学的融合策略
随着新时代教育改革的深人推进,高中信息技术课程教学强调学生创新思维、问题解决能力和团队协作能力等核心素养的培养。在信息技术教学中,教师不仅要向学生传授知识,还要密切关注学生综合能力的培养,聚焦学生个性发展和创新思维培育,在合理利用AI等先进...

教学·现场

新课标视域下高中语文古诗生活化教学实践
在《普通高中语文课程标准(2017年版2020年修订)》(以下简称“新课标”的引领下,教师应积极拓宽教学视野,合理挖掘生活中丰富多样的教学资源。教师从生活化视角开展古诗教学,引导学生从熟悉的生活经验出发,激发学生对古诗的学习兴趣,提升语文素...
学法,知法,用法
在数字化与法治化深度交融的时代,人身权利保护面临人工智能换脸、网络诽谤等新型挑战。“积极维护人身权利”作为高中思想政治法治教育的核心内容,既是理解《中华人民共和国民法典》民事权利体系的逻辑基点,又是培育时代新人法治素养的重要载体。本课时以生...
高中地理高效课堂的构建
在基础教育改革持续深化的背景下,高效课堂构建的本质是打破“教师主导、知识灌输"的传统模式,实现“以学为中心"的教学转型,让学生在有限时间内达成核心素养目标。地理学科兼具综合性、区域性特点,这一特性既决定高效课堂需立足知识...
“限定条件的同分异构体书写”一轮复习“教、学、评”一体化设计
一、问题提出 “限定条件的同分异构体书写”不仅是高中化学有机化学模块的核心考点,还是一轮复习中的重难点内容,要求学生在熟练掌握“碳链异构、位置异构、官能团异构"这三大基础异构类型的前提下,综合运用“分子式、不饱和度、官能团种类、核...
基于核心素养的问题链教学在高中数学中的应用
在新课程改革持续深化的背景下,核心素养的培养成为高中数学教学的重要目标。函数作为高中数学的核心内容之一,其模型及其应用更是学生理解数学与现实世界联系的桥梁。问题链教学法通过一系列具有逻辑性、层次性和启发性的问题,引导学生主动探、深度思考,有...
基于大概念的高中化学教学设计
“物质的组成、性质与转化"是高中化学核心大概念,贯穿元素化合物知识学习的全过程。“铁及其化合物”作为过渡金属元素化合物的重点内容,是这一大概念的重要承载内容,既衔接初中阶段铁单质相关内容,又深化氧化还原反应、离子反应等核心原理的实...
鲁科版高中化学教材“微项目”教学实践的校本化研究课例
《普通高中化学课程标准(2017年版2020年修订)》“实施建议”中建议教师设计真实情境下不同的问题解决活动,注重开展项目式学习活动,促进学生化学学科核心素养的发展。鲁科版高中化学教材每章末“微项目"的设置采用了真情境、真探究、真...
指向科学思维和科学探究能力发展的高中生物学教学实践
《普通高中生物学课程标准(2017年版2020年修订)》(以下简称《课程标准》)明确提出:高中生物学课程“既要让学生获得基础的生物学知识,又要让学生领悟生物学家在研究过程中所持有的观点以及解决问题的思路和方法”;要求学生“主动参与学习,在亲...
基于学科核心素养的高中地理情景教学实践
高中地理核心素养是指学生在地理学科学习过程中形成的人地协调观、综合思维、区域认知和地理实践力等关键能力与品格的统一体,它们相互联系、相互支撑,共同构成学生地理素养的核心要素。而情景教学作为一种将学生置于特定情景中学习的教学模式,通过创建模拟...
“教学评”一体化在高中物理教学中的应用
在新课改背景下,高中物理课程的教学改革工作一直在加速推进,并总结、衍生出诸多新颖的教学方法。其中,“教学评”一体化将教学内容、学习过程、评价反馈三者进行有机融合,在课堂中为师生营造出三位一体式的教学场景,于相同框架内达成目标共识、能力进阶、...
传统与现代融合:高中美术鉴赏教学新探索
一、背景 以美育人、以文化人,培养和塑造高尚自由、完整全面的人格,是美育的出发点和归宿点。美术教育属于美育的重要内容,对塑造美好心灵有着重要影响。新时代高中美术教育承担着传承文化、培育素养的双重任务,传统艺术的深厚积淀与现代技术的崭新活力在...
创客教育理念下高中信息技术教学实践
随着数据时代的到来,高中信息技术教师要积极调整教学方法,使学生从死记硬背、抄写代码的单一层面中摆脱出来,主动适应新时代的复杂性与开放性。创客教育推崇“先动手、再求证”,将“做"放到课程的教学起点,再引导学生逐步完成后续的学习任务。...

教学·视角

学科实践驱动下的高中语文深度阅读策略
深度阅读承载着对学生语言建构与运用、思维发展与提升、审美鉴赏与创造以及文化传承与理解等关键能力的培养。在此背景下,教师采用学科实践的活动形式,以学科教学内容为载体,设计与实施贴近真实情境的学习活动,让学生在实践中应用所学知识、技巧与思维方法...
核心素养导向下高中英语跨学科主题学习设计与实施
《普通高中英语课程标准(2017年版2020年修订)》(以下简称《课标》)指出,学科核心素养是学科育人价值的集中体现,是学生通过学科学习而逐步形成的正确价值观念、必备品格和关键能力。英语学科核心素养主要包括语言能力、文化意识、思维品质和学习...
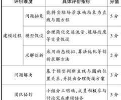
基于项目式学习的高中数学课堂建模教学实践
在教育高质量发展的时代背景下,高中数学教学面临从知识本位向素养导向的转型挑战。数学建模作为理论联系实际的重要环节,是培育学生问题解决能力与创新思维的关键,但传统教学模式难以满足其教学需求。项目式学习以真实问题驱动探究,通过学生主动参与实现知...
基于跨学科整合的高中物理探究式教学模式构建与实践
一、问题与理论 (一)教学现状的深度剖析 当前,高中物理教学面临三重割裂困境:其一,学科知识的结构性割裂,如机械波的产生条件、传播特征、能量转换等核心概念分散在教材的不同章节,学生难以建立系统认知;其二,学习方式的机械性割裂,传统课堂中公式...
基于项目式学习的高中生物学跨学科教学设计
2023年,教育部办公厅印发的《基础教育课程教学改革深化行动方案》强调,要聚焦教学改革中的关键与难点问题。在基础教育阶段,需重点推进基于核心素养的教学设计,强化包括实验教学在内的学科实践以及跨学科主题学习。本文以“新疆棉田连作障碍的生物修复...
新课改背景下高中美术大单元课程教学实践
一、引言 在新课程改革的背景下,高中美术教育正处于转型和创新的关键时期。“大单元教学”作为一种重要的教学策略,自莫里逊于1931年在其著作《中学教学实践》中首次提出以来,一直是教育改革的重要组成部分。莫里逊提出的大单元教学法,主张在教学中以...
“读写联动”模式在高中语文教学中的实践
在高中语文教学中,读写割裂的现象较为突出,学生常囿于“读时有感、写时无方"的困境,尤其在文本解读向表达转化中缺乏有效路径。一方面,学生对文本中自然空间的情感承载、哲思内蕴的挖掘停留在表层;另一方面,教师在写作指导中若忽视对文本内在...

教学·策略

高中英语阅读教学策略
《普通高中英语课程标准(2017年版2020年修订)》明确指出了培养高中学生英语学科素养的要求,强调了阅读在英语教学中的重要性,并针对教学评价标准以及教学策略给出了相应的建议。 本文以外研版选择性必修第一册Unit6The SkyRailw...
核心素养背景下高中思想政治情境教学
在核心素养背景下,高中思想政治教学面临从知识传授向价值引领与能力培养转型的迫切需求。情境教学通过还原生活化、社会化的场景,引导学生在问题探究与价值辨析中实现知识、能力与素养的有机融合。进行核心素养背景下高中思想政治情境教学分析,使其从社会成...
“三新”背景下高三思想政治复习策略的实践与思考
随着新课程标准、新教材与新高考改革的全面推进,高三思想政治复习已不再是“知识点重复 + 题海训练"的传统模式,而是需紧扣改革要求、适配学生学情的系统性工程。笔者立足中等生源学校的教学实际,结合多轮高三复习经验,从以下五方面分享具体...
高中数学排列组合问题的解法
排列组合作为高中数学的重要内容,是概率统计的基础,其解题逻辑与计数原理紧密相连。从现实意义角度来看,分配方案设计、密码组合等实际问题均需运用计数原理;从学科角度来看,分类加法与分步乘法计数原理是排列组合公式推导的理论基石,其中计数原理不仅是...
核心素养下的高中化学实验教学
发挥化学实验独特的育人功能,构建高效课堂,有助于学生化学核心素养的形成。《普通高中化学课程标准(2017年版2020年修订)》强调“应使学生通过科学探究、实验操作、问题分析等形成解决问题的能力,促进学生展开观察、思考、分析和评价,使其掌握科...
“问题导学”模式在高中生物学课堂的实践
新课程改革背景下,高中生物学教学正经历从知识传授向能力培养的深刻转变。“问题导学"模式通过精心设计的问题链引导学生主动探究,在激发学习兴趣和培养思维能力方面展现出显著优势,成为契合改革方向的有效教学策略。人教版高中生物学必修一第三...
高中地理教学中培养学生区域认知素养的路径
“地理核心素养”这一概念提出后,课堂教学目标的划分和高考试题的考查都以地理核心素养作为导向。区域认知素养作为地理核心素养之一,是学生系统掌握地理知识、形成空间思维能力的基础,备受大家关注。当前,高中地理教学已从义务教育阶段的感性认知层面进一...
新课标下高中数学建模思想融入课堂的实践路径
史宁中指出,数学建模作为“三会"关键素养里特别重要的一部分(以数学的眼光观察现实世界、以数学的思维思考现实世界、以数学的语言表达现实世界),在培养学生创新意识和实践能力方面有着不可替代的作用。数学建模应依托真实场景问题,引导学生经...
新课标下的高中数学建模教学实践
《普通高中数学课程标准(2017年版2020年修订)》(简称"新课标")中对高中数学建模教学提出了明确的要求,并强调“建模思维"是数学学科育人的重要载体。同时,新课标对数学建模的内涵进行了解读。教师应当以课标为...
新高考背景下高中数学建模教学创新路径
随着新高考改革的深入推进,高中数学面临新的挑战与发展机遇。2025年全国新高考数学Ⅱ卷作为新课标理念的重要载体,在命题思路上展现出“基础 + 综合 + 创新"的特点,同时在内容设置上进一步强化了对学生核心素养的考查,其中,数学建模...
新课程背景下高中生物学实验教学能力的提升
高中生物学课程中的实验教学是生物学教学创新实践的“试金石”,更是促成学生达成生物学核心素养的重要法宝。生物学实验是培养学生核心素养的重要途径,在实验教学中渗透核心素养,能够更好地完成从知识到能力的培养,促进学生对生物学核心概念的理解,培养其...
国家中小学智慧教育平台在高中生物学教学中的实践应用
人工智能和数字化技术的高速发展,给教育教学带来前所未有的机遇和挑战。《教育部2022年工作要点》提出实施“国家教育数字化战略行动”,并将其列为重点任务,教育数字化转型成为推进我国教育高质量发展的新途径之一,为高中教育教学提供了新的培养思路。...
基于智能推荐的个性化学习路径设计
随着人工智能技术的快速发展,个性化学习已成为现代教育变革的重要方向。传统的“一刀切"教学模式难以适应学习者认知特点、学习风格和知识基础的个体差异,特别是在技术类课程中这一问题尤为突出。高中通用技术“常见的技术图样"课涵盖...
基于学科核心素养的人教版高中英语单元整体作业设计
《普通高中英语课程标准(2017年版2020年修订)》明确指出,高中英语教学需以学科核心素养为统领,培养学生在真实语境中运用语言、理解文化、发展思维、自主学习的能力,而作业作为教学的延伸与素养评价的重要载体,其设计质量直接影响核心素养的培养...
基于辩证思维法的高考作文审题
基于思维发展与提升的学科素养,运用“对立统一""量变质变""否定肯定"思维法审题,既是审准命题意图、紧扣时代主题的写作要求,也是发展思维能力、提高思维品质的课标要求。以2022年全国新高考I...
寻找一轮复习解读散文的破局钥匙
高考散文复习备考中,我们发现只有答题套路并不能游刃有余地解答此类题,真正的问题是学生对散文的主旨理解不透彻,换句话说,有些学生没有真正弄懂散文的精神內涵,从而影响了做题的速度和效率。只有读懂散文,才能做到解题从容不迫。天津高考散文题选材注重...
“逻辑快解法”:一体化高考试题评价
解题,要见筋见骨、见道见效。方法是解题的关键要素,而“逻辑快解法"被称为“破题第一道”。在高考答题中,学生走实走心、做细做对题目,才能决战高考。因此,树立“有解"思维,善于破题解题,才能打开高考新局面,取得新突破,“高考...
回归教材 链接高考
近几年的高考数学试题紧密围绕教材例题和课后试题展开,考题源于教材中的经典例题和基本概念。这种趋势要求学生不仅要掌握知识点,还要灵活运用基础知识求解具体问题。因此,学生需在解题过程中注重对方法和思路的归纳和总结,形成“输入一知识重构一输出&q...

教育·心航

协同育人视角下家校社联动应对中学生心理危机的机制
随着社会转型与教育变革的深化,中学生的心理危机呈现复杂化、低龄化趋势,传统单一主体的干预模式已难以应对。协同育人理论为打破这一困境提供了新思路,强调通过家庭、学校、社会的有机协作,构建全链条心理支撑体系。本文基于实证调研与案例分析,系统考察...
相关杂志
  • 中国学校体育

    中国学校体育

    2026年01期
    ¥7.59
  • 物理教学探讨

    物理教学探讨

    2026年02期
    ¥7.29
  • 大学教育(上半月)

    大学教育(上半月)

    2025年11期
    ¥15.00
  • 小学教学研究·(上旬·语文)

    小学教学研究·(上旬·语文)

    2026年02期
    ¥4.89
  • 甘肃教育

    甘肃教育

    2026年06期
    ¥3.69
  • 考试周刊

    考试周刊

    2026年06期
    ¥14.49
  • 化学教学

    化学教学

    2026年03期
    ¥7.29
  • 高教探索

    高教探索

    2026年03期
    ¥12.00
  • 江苏教育

    江苏教育

    2026年04期
    ¥6.00
  • 语文建设·上半月

    语文建设·上半月

    2026年02期
    ¥6.00
  • 现代家长

    现代家长

    2026年03期
    ¥5.40
  • 教育实践与研究·小学课程版

    教育实践与研究·小学课程版

    2025年12期
    ¥6.00
订阅全年后,您可享受以下权益
①该本杂志即日起至未来1年内所有更新电子版杂志的使用权限;
②赠送该杂志的部分往期的杂志的使用权限,有效期1年。

全年订购价格: ¥99.29

订阅全年
--%>

登录龙源期刊网

温馨提示:

1.点击网站右上角的“充值”按钮可以为您的账号充值

2.充值金额可以选择30,50,100或500元

3.充值成功后即可购买网站上的任意杂志或文章

还没有龙源账户? 立即注册

购买杂志

新课程

杂志价格:¥9.19元

  • 微信扫码支付
  • 当前余额:100.00

购买杂志

新课程

杂志价格:¥9.19元

  • 微信扫码支付
  • 当前余额:¥100.00

    去充值
monitor
客服机器人