注册帐号丨忘记密码?
1.点击网站首页右上角的“充值”按钮可以为您的帐号充值
2.可选择不同档位的充值金额,充值后按篇按本计费
3.充值成功后即可购买网站上的任意文章或杂志的电子版
4.购买后文章、杂志可在个人中心的订阅/零买找到
5.登陆后可阅读免费专区的精彩内容
打开文本图片集
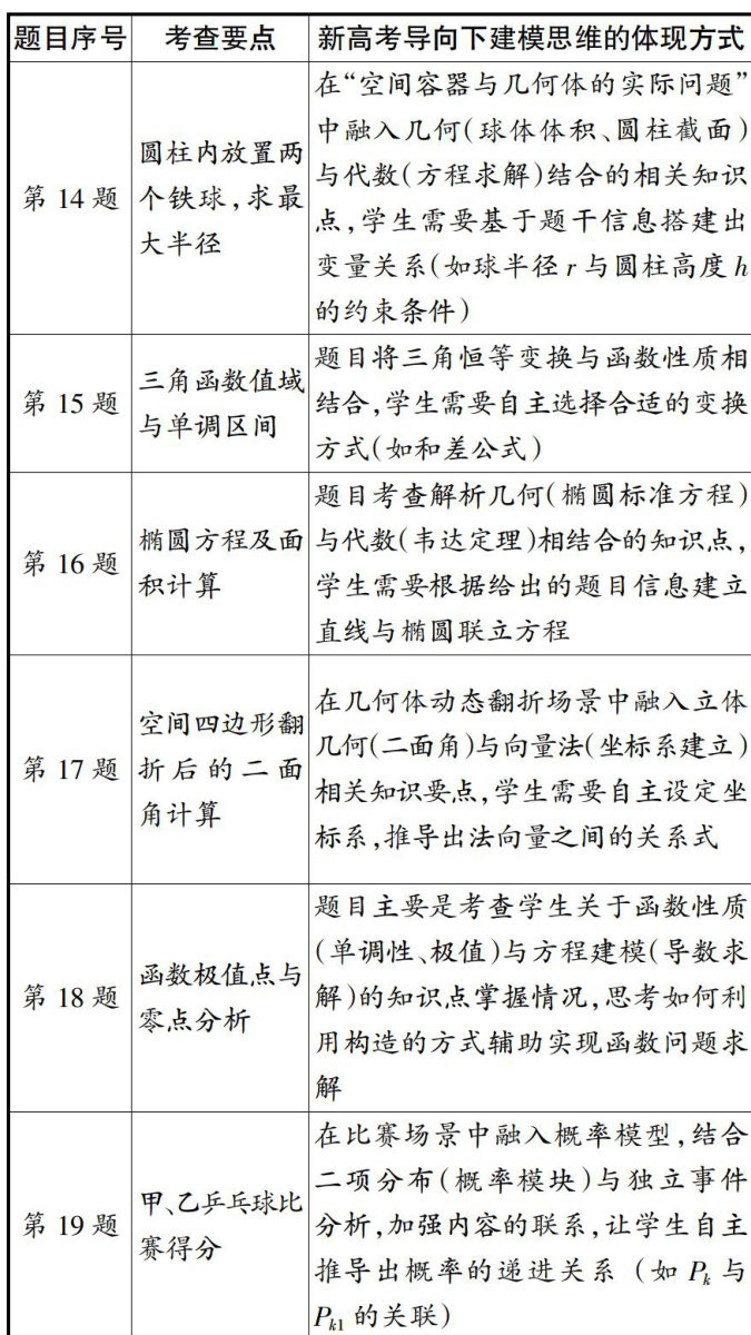
随着新高考改革的深入推进,高中数学面临新的挑战与发展机遇。2025年全国新高考数学Ⅱ卷作为新课标理念的重要载体,在命题思路上展现出“基础 + 综合 + 创新"的特点,同时在内容设置上进一步强化了对学生核心素养的考查,其中,数学建模能力培养成为当前教学改革的重要方向之一。数学建模作为六大核心素养之一,不仅深化了学生对数学问题本质的理解,还是链接数学知识与现实世界的重要桥梁。(剩余4490字)
登录龙源期刊网
购买文章
新高考背景下高中数学建模教学创新路径
文章价格:4.00元
当前余额:100.00
阅读
您目前是文章会员,阅读数共:0篇
剩余阅读数:0篇
阅读有效期:0001/1/1 0:00:00