注册帐号丨忘记密码?
1.点击网站首页右上角的“充值”按钮可以为您的帐号充值
2.可选择不同档位的充值金额,充值后按篇按本计费
3.充值成功后即可购买网站上的任意文章或杂志的电子版
4.购买后文章、杂志可在个人中心的订阅/零买找到
5.登陆后可阅读免费专区的精彩内容
打开文本图片集
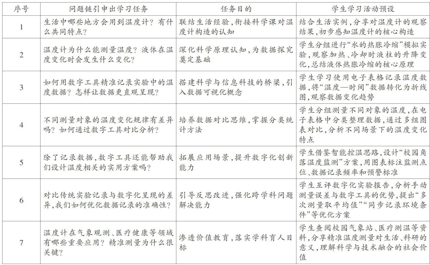
数字技术飞速发展,正全方位渗透至社会生活的各个角落,学习者需要具备的能力亦发生转变。各国教育界已纷纷将学生面向未来的核心能力培养,置于教育工作的重要位置,教学需注重教授学生如何处理信息、搭建知识之间的联系。在我国的基础教育改革中,这一理念也逐渐融入基础教育课程体系。《义务教育信息科技课程标准(2022年版)》(以下简称“新课标”)明确指出,信息科技课程教学中,需鼓励学生自主探究,了解技术背后的逻辑,在不同场景中应用所学知识。(剩余3511字)
登录龙源期刊网
购买文章
小学信息科技跨学科融合教学策略探析
文章价格:4.00元
当前余额:100.00
阅读
您目前是文章会员,阅读数共:0篇
剩余阅读数:0篇
阅读有效期:0001/1/1 0:00:00