注册帐号丨忘记密码?
1.点击网站首页右上角的“充值”按钮可以为您的帐号充值
2.可选择不同档位的充值金额,充值后按篇按本计费
3.充值成功后即可购买网站上的任意文章或杂志的电子版
4.购买后文章、杂志可在个人中心的订阅/零买找到
5.登陆后可阅读免费专区的精彩内容
打开文本图片集
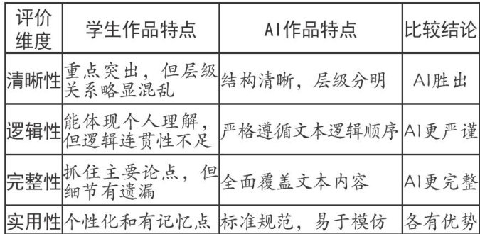
一、教学设想
1.教学背景与价值
《答司马谏议书》是王安石回应司马光对其变法批评的一封信,语言凝练,逻辑严密,是宋代驳论文的典范之作。作为部编高中语文教材中的重要篇目,它不仅具有文言文教学的典型价值,更是培养学生理性思维与批判性意识的优质载体。传统文言文教学多集中在字词释义与翻译,容易忽视文本内在的思辨价值,而本研究尝试突破这一局限,将语言学习与思维训练有机结合。(剩余4566字)
登录龙源期刊网
购买文章
基于人工智能辅助的文言文思辨性阅读教学探索
文章价格:4.00元
当前余额:100.00
阅读
您目前是文章会员,阅读数共:0篇
剩余阅读数:0篇
阅读有效期:0001/1/1 0:00:00