小学道德与法治教学中的情境创设
——以“弘扬优秀家风”教学为例

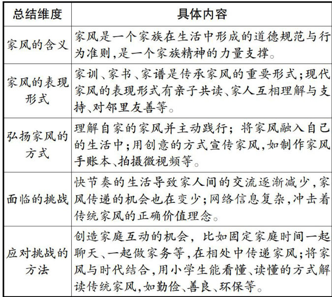
打开文本图片集
情境创设是提升道德与法治教学的一个重要手段。生动有趣的情境可以化抽象的概念为真实的体验,不仅能调动学生的学习热情,还能让学生在情境的推动下真正理解道德与法治知识。基于此,文章以“弘扬优秀家风”这节内容为例,对情境创设在道德与法治教学中的应用展开深入研究。
一、教材分析与学情分析
(一)教材分析
1.教材解读
“弘扬优秀家风”是小学道德与法治教学的重要内容,教学目的是引导学生了解家风内涵,明晰传承优秀家风的现实意义,培养学生传承与弘扬优秀家风的责任意识。(剩余5352字)