注册帐号丨忘记密码?
1.点击网站首页右上角的“充值”按钮可以为您的帐号充值
2.可选择不同档位的充值金额,充值后按篇按本计费
3.充值成功后即可购买网站上的任意文章或杂志的电子版
4.购买后文章、杂志可在个人中心的订阅/零买找到
5.登陆后可阅读免费专区的精彩内容
打开文本图片集
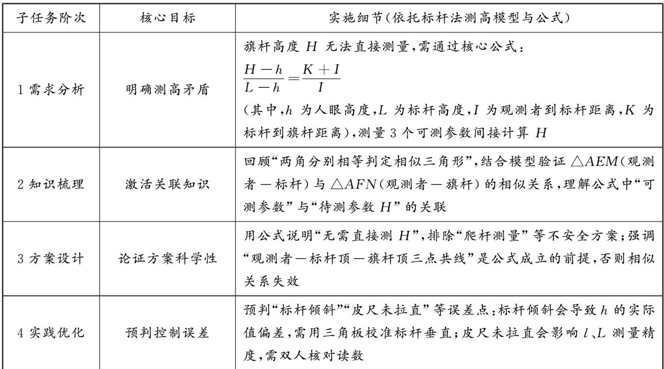
1项目式学习与初中几何教学的适配性分析
初中几何是培养学生空间观念与逻辑推理能力的核心内容,而“相似三角形测高”作为相似三角形判定与性质的典型应用,既是连接抽象几何知识与生活实践的纽带,又是课标“综合与实践”领域的重要载体.在传统教学中,教师多采用“定理推导 $$ 例题讲解 $$ 习题训练”的闭环模(剩余2900字)
登录龙源期刊网
购买文章
初中数学项目式学习的教学实施路径探究
文章价格:4.00元
当前余额:100.00
阅读
您目前是文章会员,阅读数共:0篇
剩余阅读数:0篇
阅读有效期:0001/1/1 0:00:00