注册帐号丨忘记密码?
1.点击网站首页右上角的“充值”按钮可以为您的帐号充值
2.可选择不同档位的充值金额,充值后按篇按本计费
3.充值成功后即可购买网站上的任意文章或杂志的电子版
4.购买后文章、杂志可在个人中心的订阅/零买找到
5.登陆后可阅读免费专区的精彩内容
打开文本图片集
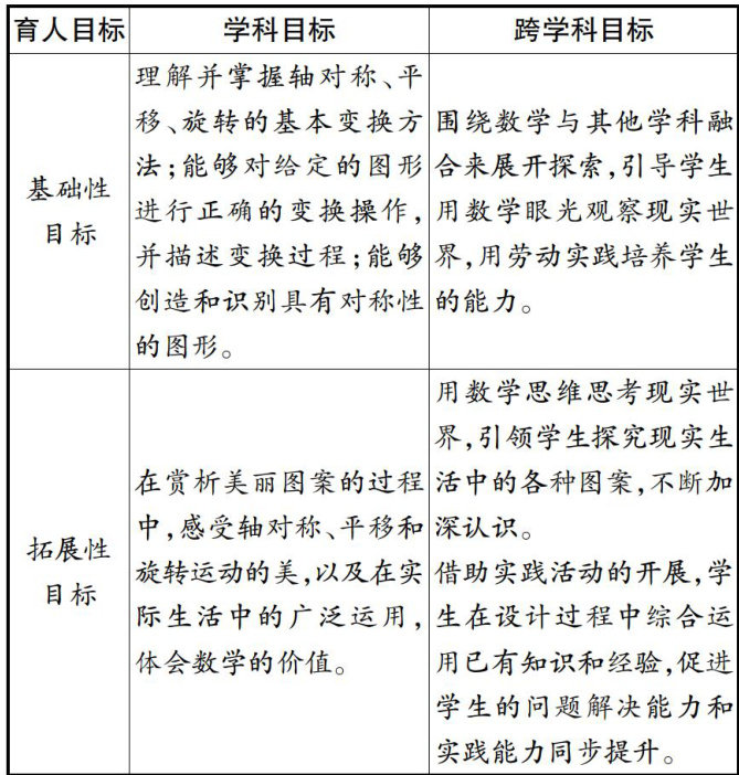
《义务教育课程方案(2022年版)》指出,各门课程需要用不少于 10% 的课时设计进行跨学科主题学习,合理规划和科学设计实践活动,注重让学生经历活动过程,强化学生情感价值的体验。基于核心素养,教师设计切实可行的主题活动,以二年级下册数学“小小设计师”为例,详细阐述小学数学跨学科主题学习实践,提升学生综合运用所学知识和方法解决真实问题的能力,真正提升核心素养。(剩余3687字)
登录龙源期刊网
购买文章
核心素养下的小学数学跨学科主题学习设计与实施
文章价格:4.00元
当前余额:100.00
阅读
您目前是文章会员,阅读数共:0篇
剩余阅读数:0篇
阅读有效期:0001/1/1 0:00:00