注册帐号丨忘记密码?
1.点击网站首页右上角的“充值”按钮可以为您的帐号充值
2.可选择不同档位的充值金额,充值后按篇按本计费
3.充值成功后即可购买网站上的任意文章或杂志的电子版
4.购买后文章、杂志可在个人中心的订阅/零买找到
5.登陆后可阅读免费专区的精彩内容
打开文本图片集
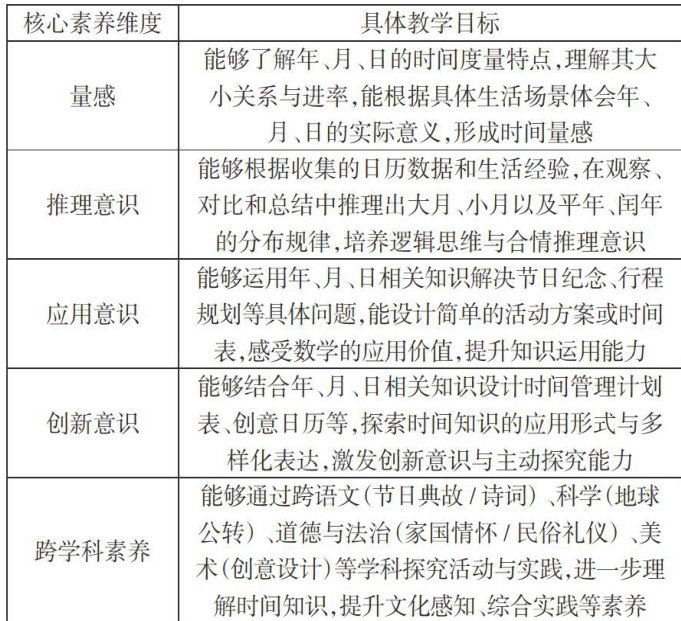
《义务教育数学课程标准(2022年版)》(以下简称新课标)在“课程内容”模块指出:“根据不同学段学生特点,以跨学科主题学习为主…”,并倡导教师关注教学方法的多样性与层次性,与培养学生数学核心素养的目标相契合。对此,本文以人教版小学数学三年级下册“年、月、日”为例,立足学生认知水平和核心素养培育要求,设计跨学科教学策略,以期以跨学科教学的高效推进,助力学生数学核心素养的发展。(剩余2991字)
登录龙源期刊网
购买文章
核心素养导向下小学数学跨学科教学策略
文章价格:4.00元
当前余额:100.00
阅读
您目前是文章会员,阅读数共:0篇
剩余阅读数:0篇
阅读有效期:0001/1/1 0:00:00