注册帐号丨忘记密码?
1.点击网站首页右上角的“充值”按钮可以为您的帐号充值
2.可选择不同档位的充值金额,充值后按篇按本计费
3.充值成功后即可购买网站上的任意文章或杂志的电子版
4.购买后文章、杂志可在个人中心的订阅/零买找到
5.登陆后可阅读免费专区的精彩内容
打开文本图片集
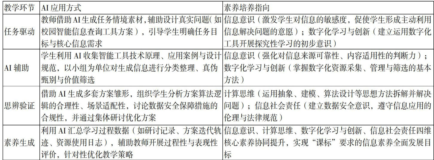
一、引言
生成式AI是一类人工智能系统。其能够通过学习和推理生成新的数据或内容,如图像、音乐、视频、文本等。它采用深度学习模型,如生成对抗网络(GAN)、变分自编码器(VAE)等,通过学习大量的样本数据,从而生成具有新颖性和创造性的输出。高中信息技术课程以系统化知识建构、技能操作规范性及逻辑思维发展为核心,而生成式AI的高度开放性与即时生成特性,使课堂教学呈现出资源丰富、任务多元的特征[。(剩余4590字)
登录龙源期刊网
购买文章
生成式AI融入高中信息技术课堂的教学挑战与应对路径
文章价格:4.00元
当前余额:100.00
阅读
您目前是文章会员,阅读数共:0篇
剩余阅读数:0篇
阅读有效期:0001/1/1 0:00:00