注册帐号丨忘记密码?
1.点击网站首页右上角的“充值”按钮可以为您的帐号充值
2.可选择不同档位的充值金额,充值后按篇按本计费
3.充值成功后即可购买网站上的任意文章或杂志的电子版
4.购买后文章、杂志可在个人中心的订阅/零买找到
5.登陆后可阅读免费专区的精彩内容
打开文本图片集
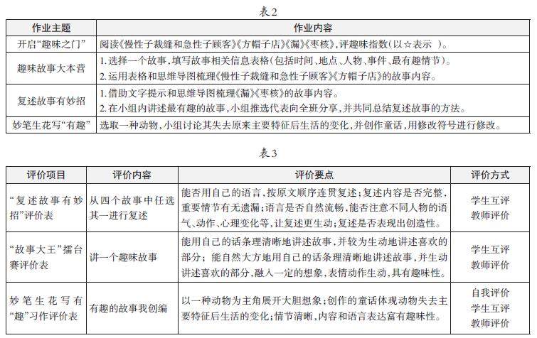
本文以统编版小学语文三年级下册第八单元为研究对象,基于“文学阅读与创意表达”任务群开展单元整体教学活动。通过剖析教材,紧扣“复述故事”与“创编童话”两大语文要素,精准对接语文课标要求,将阅读教学、口语交际、习作训练有机整合。通过创设情境任务,融合基础型学习任务群和发展型学习任务群中的“文学阅读与创意表达”,构建读中理“趣”—讲中展“趣”—写中编“趣”的递进式学习框架,同时设计分层次单元作业巩固学习成果,并构建多元化评价体系。(剩余2988字)
登录龙源期刊网
购买文章
激趣启读创 统整促素养
文章价格:4.00元
当前余额:100.00
阅读
您目前是文章会员,阅读数共:0篇
剩余阅读数:0篇
阅读有效期:0001/1/1 0:00:00