注册帐号丨忘记密码?
1.点击网站首页右上角的“充值”按钮可以为您的帐号充值
2.可选择不同档位的充值金额,充值后按篇按本计费
3.充值成功后即可购买网站上的任意文章或杂志的电子版
4.购买后文章、杂志可在个人中心的订阅/零买找到
5.登陆后可阅读免费专区的精彩内容
打开文本图片集
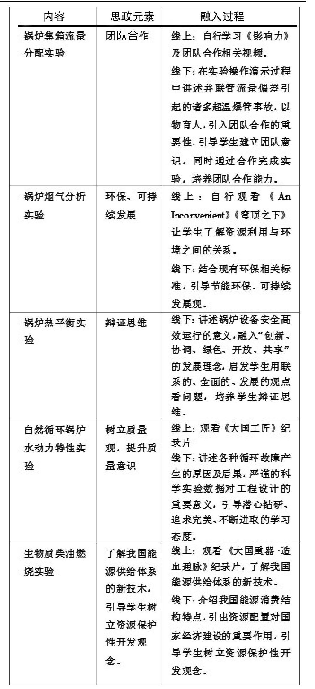
摘 要:根据能源动力专业人才培养目标及毕业要求,结合《热能工程专业实验》课程特点,从课程大纲设计、实验项目思政元素融入、教研团队建设、教学模式与考评体系等方面,开展了专业实验课程思政建设探索。为深入贯彻全方位、全过程、全员性课程思政教学理念,课程建设将专业知识传授与思政育人元素耦合,在知识传授的同时全面培养学生的人文情怀、辩证思维、科学素养和创新精神,为专业实验课程思政实施提供一定的参考。(剩余5816字)
登录龙源期刊网
购买文章
能源动力专业实验课程思政建设探索与实践
文章价格:5.00元
当前余额:100.00
阅读
您目前是文章会员,阅读数共:0篇
剩余阅读数:0篇
阅读有效期:0001/1/1 0:00:00