基于核心素养视角下的思政课堂观察报告

打开文本图片集
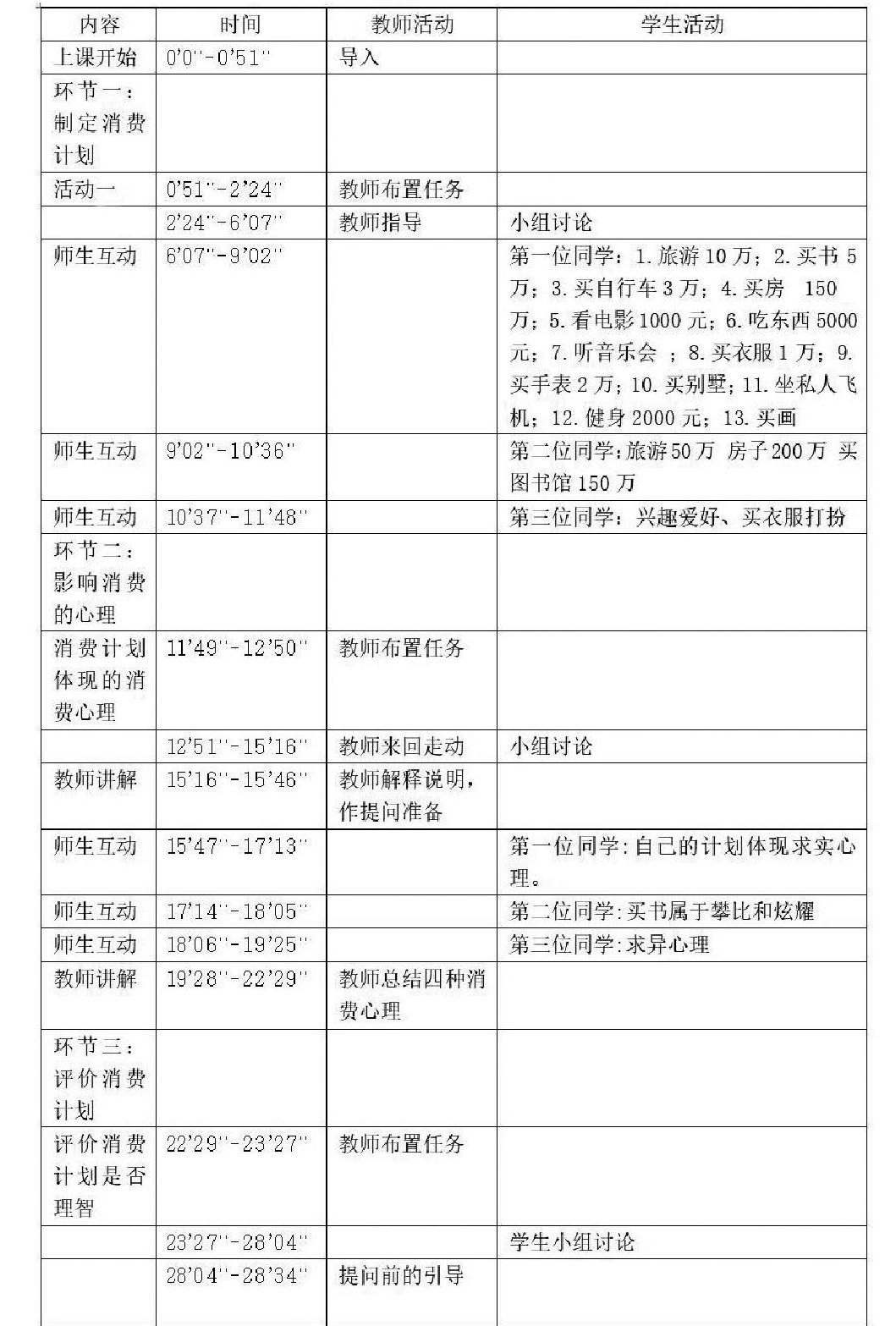
摘 要:课堂观察是反思课堂教学的实证方法。通过运用课堂观察方法,对《树立正确的消费观》进行分析,认为该节课的教学内容安排、时间安排合理,但在教师引导作用发挥、教师提问与理答等方面也存在值得改进的地方。
关键词:思政课堂教学; 课堂观察; 教学反思
中图分类号:G633.2 文献标识码:A 文章编号:1006-3315(2021)9-010-002
《树立正确的消费观》是人教版高中政治必修一《经济生活》第一单元第三课《多彩的消费》第2课时的教学内容,主要学习消费心理面面观、做理智的消费者。(剩余2368字)