注册帐号丨忘记密码?
1.点击网站首页右上角的“充值”按钮可以为您的帐号充值
2.可选择不同档位的充值金额,充值后按篇按本计费
3.充值成功后即可购买网站上的任意文章或杂志的电子版
4.购买后文章、杂志可在个人中心的订阅/零买找到
5.登陆后可阅读免费专区的精彩内容
打开文本图片集
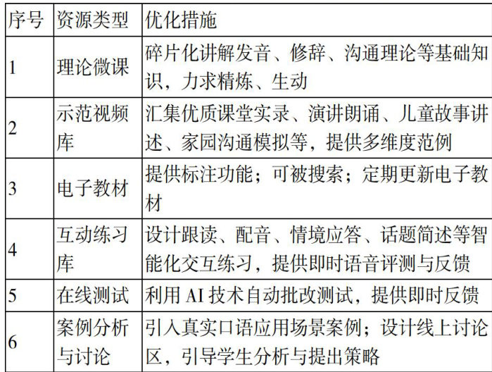
一、引言
在学前教育领域,“教师口语”课程教学是培养学生语言表达与沟通能力的重要环节,其教学模式和方法的创新显得尤为重要。在“互联网 +′ ’背景下,如何将现代信息技术与学前教育专业口语教学内容有机结合,成为提升教学质量和效果的关键[1]。在传统教学模式下,学前教育“教师口语”教学多依赖于课堂集中讲授与演练,在时空上限制性强,难以兼顾学生个体差异,也缺乏持续、丰富的实践情境支撑,导致教学效果与效率均不理想。(剩余3992字)
登录龙源期刊网
购买文章
“互联网+” 背景下学前教育专业“教师口语”课程混合式教学实践研究
文章价格:4.00元
当前余额:100.00
阅读
您目前是文章会员,阅读数共:0篇
剩余阅读数:0篇
阅读有效期:0001/1/1 0:00:00