注册帐号丨忘记密码?
1.点击网站首页右上角的“充值”按钮可以为您的帐号充值
2.可选择不同档位的充值金额,充值后按篇按本计费
3.充值成功后即可购买网站上的任意文章或杂志的电子版
4.购买后文章、杂志可在个人中心的订阅/零买找到
5.登陆后可阅读免费专区的精彩内容
打开文本图片集
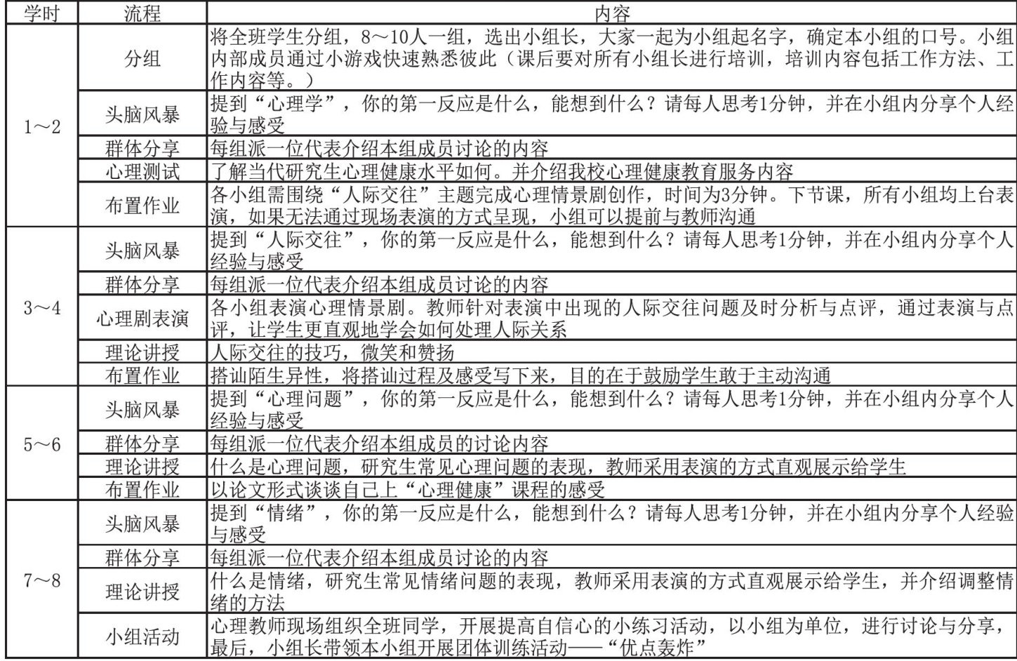
1研究背景
研究生群体在抑郁情绪、师生关系、科研和就业压力、自卑和社交恐惧等方面存在不同程度的心理问题。课程教学是高校开展心理健康教育的主渠道。研究者对辽宁省10所高校的调查发现, 70.5% 的学生认为开设“心理健康教育”课程非常有必要,23.4%的学生认为该课程吸引力一般,45.74%的学生认为该课程很没意思。(剩余5435字)
登录龙源期刊网
购买文章
“FWB”课程教学方法提升研究生心理健康水平实践研究
文章价格:4.00元
当前余额:100.00
阅读
您目前是文章会员,阅读数共:0篇
剩余阅读数:0篇
阅读有效期:0001/1/1 0:00:00