注册帐号丨忘记密码?
1.点击网站首页右上角的“充值”按钮可以为您的帐号充值
2.可选择不同档位的充值金额,充值后按篇按本计费
3.充值成功后即可购买网站上的任意文章或杂志的电子版
4.购买后文章、杂志可在个人中心的订阅/零买找到
5.登陆后可阅读免费专区的精彩内容
打开文本图片集
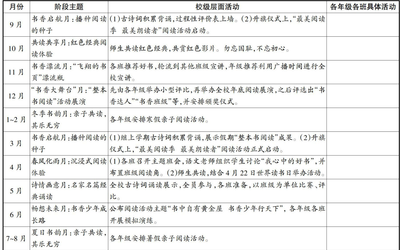
在教育改革纵深推进的时代背景下,教师的专业成长与学生的综合素养提升已成为学校发展的核心议题。“整本书阅读”作为提升学生语文核心素养、涵养人文精神的重要载体,其有效推进却常面临教学碎片化、兴趣缺失、评价单一等教学壁垒。为此,积极探索破局之路,构建了以“整本书阅读”项目为抓手的师生协同发展新范式。文章旨在系统梳理这一实践探索的历程与成果,以期为学生阅读能力的飞跃与教师的专业蜕变提供一份生动的校本案例。(剩余4858字)
登录龙源期刊网
购买文章
双翼并举促深耕 三维赋能启新程
文章价格:4.00元
当前余额:100.00
阅读
您目前是文章会员,阅读数共:0篇
剩余阅读数:0篇
阅读有效期:0001/1/1 0:00:00