注册帐号丨忘记密码?
1.点击网站首页右上角的“充值”按钮可以为您的帐号充值
2.可选择不同档位的充值金额,充值后按篇按本计费
3.充值成功后即可购买网站上的任意文章或杂志的电子版
4.购买后文章、杂志可在个人中心的订阅/零买找到
5.登陆后可阅读免费专区的精彩内容
打开文本图片集
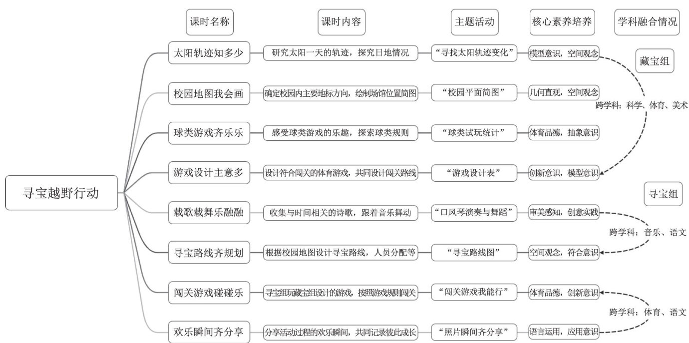
本课程以四年级开展的“定向越野”跨学科主题式活动为契机,在创设多个课时的主题式学习活动后,构建起位置确定的“生活化感知一跨学科融合一数学化表达一结构化应用”四个阶段的空间观念培养路径。该路径涵盖方向辨认与位置确定、地图绘制、描述路线等,以及单位长度的认识、线与角等几何知识融合的内容。实践研究证明,学生在基于前置实践铺垫的情况下,能够充分发挥自身的生活感知能力,其空间观念素养得到有效提升。(剩余4100字)
登录龙源期刊网
购买文章
小学数学空间观念进阶式培养的路径探析
文章价格:4.00元
当前余额:100.00
阅读
您目前是文章会员,阅读数共:0篇
剩余阅读数:0篇
阅读有效期:0001/1/1 0:00:00