注册帐号丨忘记密码?
1.点击网站首页右上角的“充值”按钮可以为您的帐号充值
2.可选择不同档位的充值金额,充值后按篇按本计费
3.充值成功后即可购买网站上的任意文章或杂志的电子版
4.购买后文章、杂志可在个人中心的订阅/零买找到
5.登陆后可阅读免费专区的精彩内容
打开文本图片集
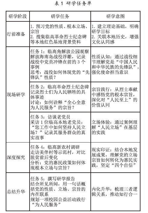
【摘要】海南史资源丰富,将海南史融入高中思政课开展跨学科教学有利于提升学生核心素养、提高思政课课堂的说服力以及促进海南文化传承。以高中政治必修三 “始终坚持以人民为中心”为例,从开展红色研学旅行、人工智能赋能教育、精选红色革命歌曲三个角度阐述将海南史融入高中思政课开展跨学科教学实践路径。这一课对开展跨学科的启示是强化教师培训与能力建构、创新课堂教学方法与学习环境以及完善评价体系和激励机制。(剩余4409字)
登录龙源期刊网
购买文章
海南史融入高中思政课跨学科教学研究
文章价格:4.00元
当前余额:100.00
阅读
您目前是文章会员,阅读数共:0篇
剩余阅读数:0篇
阅读有效期:0001/1/1 0:00:00