注册帐号丨忘记密码?
1.点击网站首页右上角的“充值”按钮可以为您的帐号充值
2.可选择不同档位的充值金额,充值后按篇按本计费
3.充值成功后即可购买网站上的任意文章或杂志的电子版
4.购买后文章、杂志可在个人中心的订阅/零买找到
5.登陆后可阅读免费专区的精彩内容
打开文本图片集
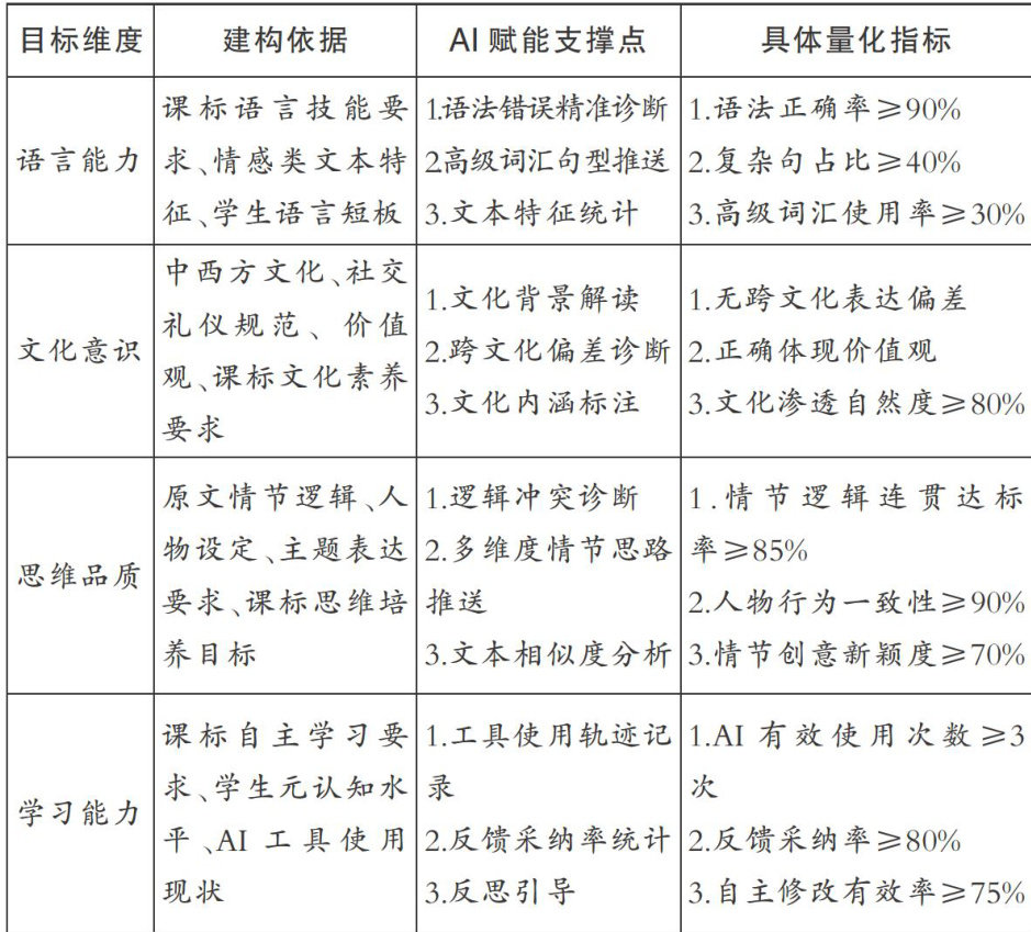
从《普通高中英语课程标准(2017年版2025年修订)》导向来看,读后续写教学需协同培养语言能力、文化意识、思维品质与学习能力,推动“素养本位"转型在教学实践中,传统读后续写教学存在明显堵点一其教学目标片面,教师多关注词汇语法准确性与篇章完整性,对续写中常见的情感类文本的文化内涵、思维逻辑及自主学习能力培养重视不足,致使学生续写出现语言生硬、认知偏差等问题。(剩余1850字)
登录龙源期刊网
购买文章
AI赋能下高中英语读后续写四维教学目标的科学化建构与实践
文章价格:3.00元
当前余额:100.00
阅读
您目前是文章会员,阅读数共:0篇
剩余阅读数:0篇
阅读有效期:0001/1/1 0:00:00