注册帐号丨忘记密码?
1.点击网站首页右上角的“充值”按钮可以为您的帐号充值
2.可选择不同档位的充值金额,充值后按篇按本计费
3.充值成功后即可购买网站上的任意文章或杂志的电子版
4.购买后文章、杂志可在个人中心的订阅/零买找到
5.登陆后可阅读免费专区的精彩内容
打开文本图片集
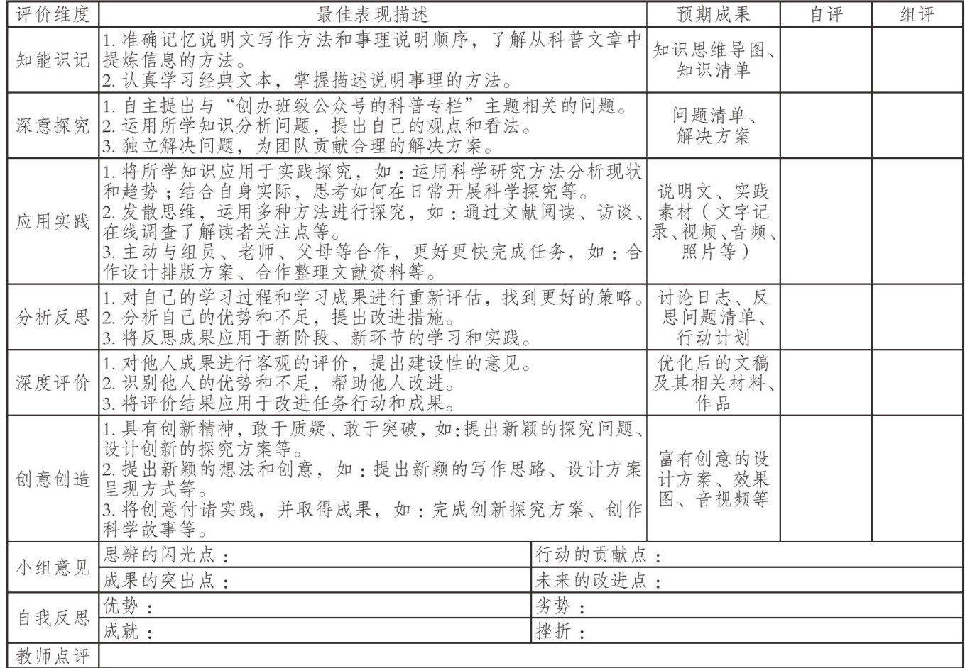
《义务教育课程方案(2022年版)》在课程实施部分要求推进综合学习时指出,要“探索大单元教学,积极开展主题化、项目式学习等综合性教学活动”,以大单元整体教学作为“促进知识结构化”的重要载体。[同时,新课标在课程理念中也高度重视语文课程学习的整合性和整体性,要求“加强课程内容整合”[2]。然而,初中语文大单元作业设计仍存在脱离大单元教学过程,不同程度异化为高耗低效的“单元知识点练习”的问题。(剩余3291字)
登录龙源期刊网
购买文章
基于任务驱动设计初中语文大单元作业
文章价格:4.00元
当前余额:100.00
阅读
您目前是文章会员,阅读数共:0篇
剩余阅读数:0篇
阅读有效期:0001/1/1 0:00:00