注册帐号丨忘记密码?
1.点击网站首页右上角的“充值”按钮可以为您的帐号充值
2.可选择不同档位的充值金额,充值后按篇按本计费
3.充值成功后即可购买网站上的任意文章或杂志的电子版
4.购买后文章、杂志可在个人中心的订阅/零买找到
5.登陆后可阅读免费专区的精彩内容
打开文本图片集
教师作为推动教育质量发展的核心力量,其专业素养始终是社会关注的焦点。《中国教育现代化2035》明确将“建设高素质专业化创新型教师队伍"纳入国家战略。在此背景下,教育部等八部门印发的《新时代基础教育强师计划》要求进一步完善教师资格考试制度,强化职业能力考查,推动考试内容与教师职业标准精准对接,为新时代教师专业能力评价指明了方向。(剩余5555字)
登录龙源期刊网
购买文章
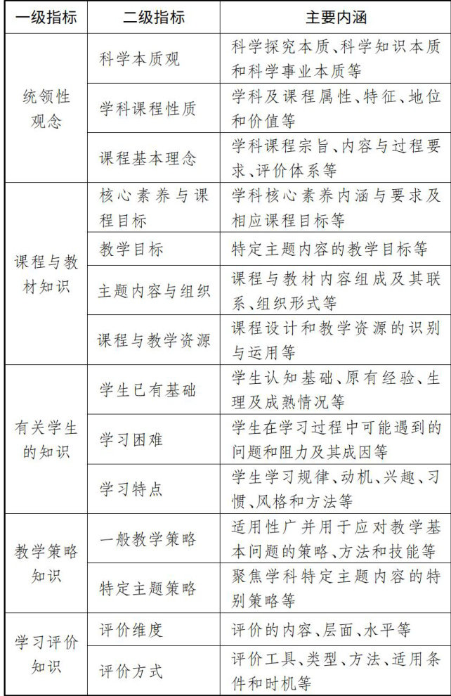
职前科学教师PCK能力评价体系的建立及应用研究
文章价格:4.00元
当前余额:100.00
阅读
您目前是文章会员,阅读数共:0篇
剩余阅读数:0篇
阅读有效期:0001/1/1 0:00:00