注册帐号丨忘记密码?
1.点击网站首页右上角的“充值”按钮可以为您的帐号充值
2.可选择不同档位的充值金额,充值后按篇按本计费
3.充值成功后即可购买网站上的任意文章或杂志的电子版
4.购买后文章、杂志可在个人中心的订阅/零买找到
5.登陆后可阅读免费专区的精彩内容
打开文本图片集
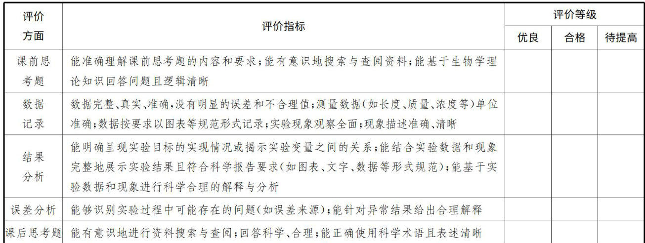
《普通高中生物学课程标准(2017年版2020年修订)》(以下简称《课程标准》)指出,生物学学科核心素养是在解决真实情境中的实际问题时所表现出来的价值观、必备品格与关键能力。同时,课程目标要求学生能从实践的层面探讨或尝试解决现实生活中的生物学问题。由此可知,在真实情境中解决具体问题是提升学生生物学学科核心素养的有效途径。(剩余3287字)
登录龙源期刊网
购买文章
基于真实问题解决的微生物主题校本课程开发与实践
文章价格:4.00元
当前余额:100.00
阅读
您目前是文章会员,阅读数共:0篇
剩余阅读数:0篇
阅读有效期:0001/1/1 0:00:00