基于贯穿式情境渗透课程思政的教学设计
——“细胞中的糖类和脂质”为例

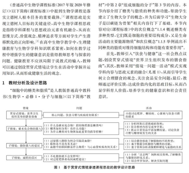
打开文本图片集
2教学目标
(1)通过了解糖类中单糖、二糖与多糖的结构与功能,形成结构与功能相适应的生命观念。
(2)通过讨论细胞中脂质的功能,辩证看待脂肪与固醇在细胞中的作用。
(3)通过分析家禽饲料成分,理解糖类与脂肪的转化关系,并尝试分析过量摄人糖类会引起肥胖的原理,提升运用知识解决实际问题的能力。
(4)通过分析贯穿式情境“世界卫生组织发布的膳食指南”,增强对摄入糖类和脂肪对身体影响的关注,在调整自身饮食习惯的同时积极向他人宣传健康生活的观念,增强健康意识。(剩余3127字)