注册帐号丨忘记密码?
1.点击网站首页右上角的“充值”按钮可以为您的帐号充值
2.可选择不同档位的充值金额,充值后按篇按本计费
3.充值成功后即可购买网站上的任意文章或杂志的电子版
4.购买后文章、杂志可在个人中心的订阅/零买找到
5.登陆后可阅读免费专区的精彩内容
打开文本图片集
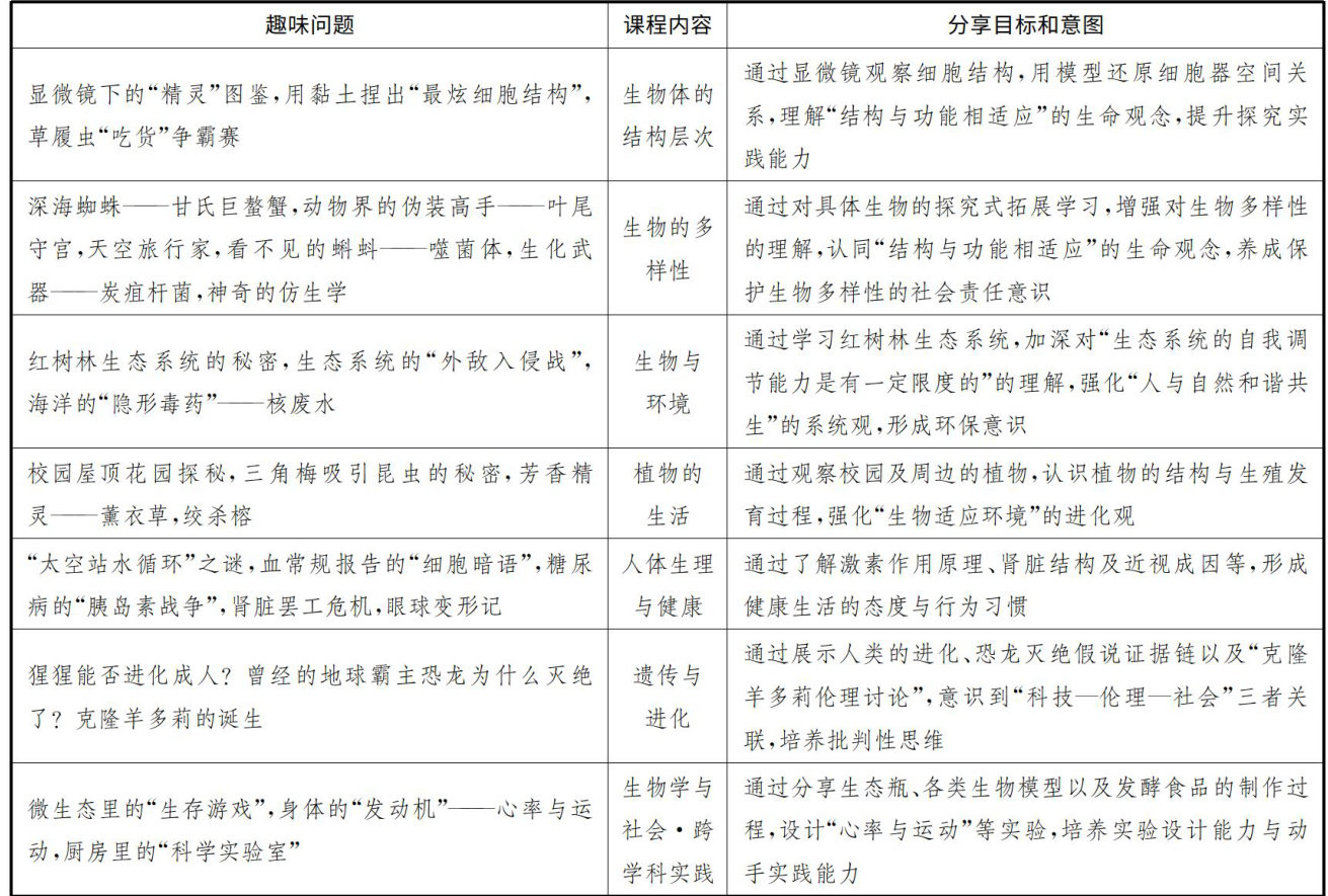
《义务教育生物学课程标准(2022年版)》(以下简称《义教课标》明确提出,生物学教学应以培养学生生命观念、科学思维、探究实践和态度责任四大核心素养为宗旨。生物学学科核心素养的培养,需要教师开展形式多样的教学活动,以激发学生主动学习和深入探究的兴趣,充分发挥学生的主观能动性。基于此,本文尝试在初中生物学教学中引入“趣味生物学小讲堂”系列活动,引导学生以兴趣为导向,主动参与学习和探究活动。(剩余3223字)
登录龙源期刊网
购买文章
利用“趣味生物学小讲堂”培养核心素养的教学实践
文章价格:4.00元
当前余额:100.00
阅读
您目前是文章会员,阅读数共:0篇
剩余阅读数:0篇
阅读有效期:0001/1/1 0:00:00