注册帐号丨忘记密码?
1.点击网站首页右上角的“充值”按钮可以为您的帐号充值
2.可选择不同档位的充值金额,充值后按篇按本计费
3.充值成功后即可购买网站上的任意文章或杂志的电子版
4.购买后文章、杂志可在个人中心的订阅/零买找到
5.登陆后可阅读免费专区的精彩内容
打开文本图片集
中图分类号:G63 文献标识码:A 文章编号:0450-9889(2026)02-0118-05
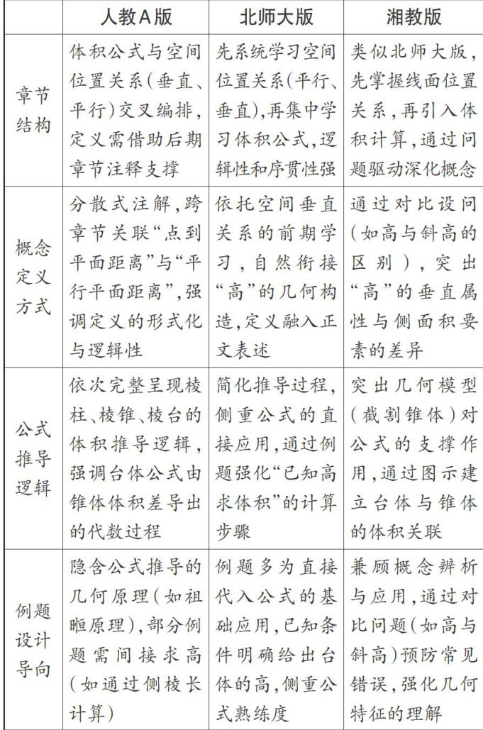
在中学立体几何教学中,简单几何体体积公式的理解与应用是“发展几何直观和空间想象能力”的重要内容。在柳州市2024级高一数学联考中,一道正四棱台体积计算填空题实测难度系数0.109,显著高于预期难度系数0.300。(剩余6433字)
登录龙源期刊网
购买文章
聚焦“台体的高”:基于教材差异的 立体儿何教学策略构建与实践
文章价格:5.00元
当前余额:100.00
阅读
您目前是文章会员,阅读数共:0篇
剩余阅读数:0篇
阅读有效期:0001/1/1 0:00:00