注册帐号丨忘记密码?
1.点击网站首页右上角的“充值”按钮可以为您的帐号充值
2.可选择不同档位的充值金额,充值后按篇按本计费
3.充值成功后即可购买网站上的任意文章或杂志的电子版
4.购买后文章、杂志可在个人中心的订阅/零买找到
5.登陆后可阅读免费专区的精彩内容
打开文本图片集
中图分类号:G63 文献标识码:A 文章编号:0450-9889(2026)02-0022-05
2023年5月29日,习近平总书记在主持中共中央政治局第五次集体学习时强调:“要完善教育对外开放战略策略,统筹做好‘引进来'和‘走出去’两篇大文章,有效利用世界一流教育资源和创新要素,使我国成为具有强大影响力的世界重要教育中心。(剩余6356字)
登录龙源期刊网
购买文章
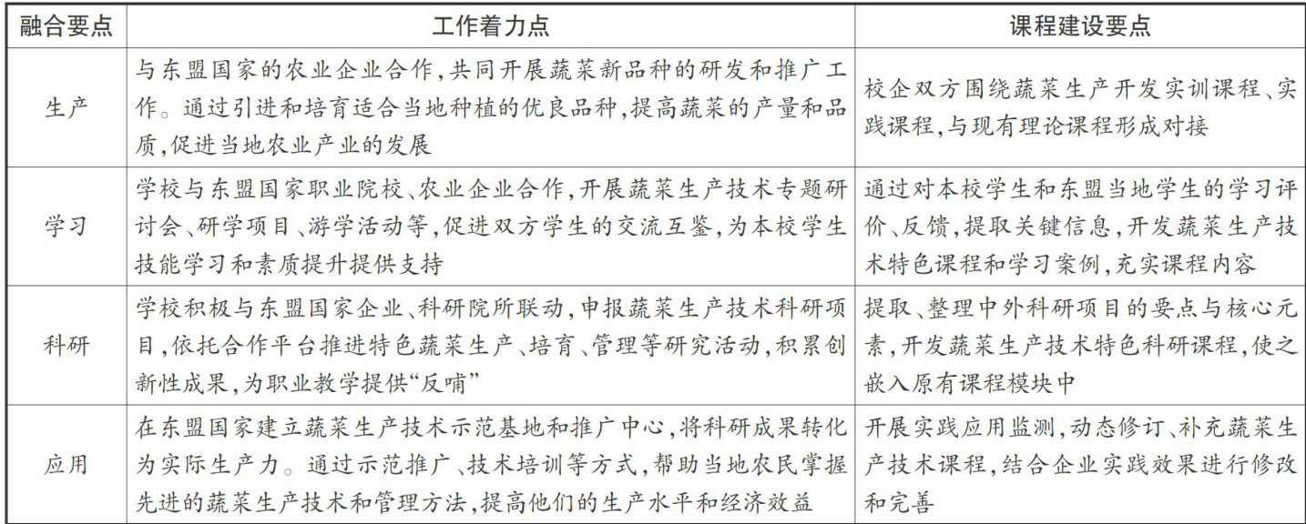
面向东盟的广西职校涉农专业国际化课程建设探究
文章价格:5.00元
当前余额:100.00
阅读
您目前是文章会员,阅读数共:0篇
剩余阅读数:0篇
阅读有效期:0001/1/1 0:00:00