注册帐号丨忘记密码?
1.点击网站首页右上角的“充值”按钮可以为您的帐号充值
2.可选择不同档位的充值金额,充值后按篇按本计费
3.充值成功后即可购买网站上的任意文章或杂志的电子版
4.购买后文章、杂志可在个人中心的订阅/零买找到
5.登陆后可阅读免费专区的精彩内容
打开文本图片集
1引言
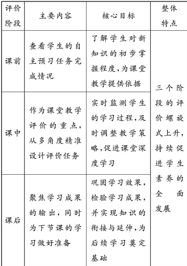
落到一节课中,课堂教学评价任务是能把教师的“教”与学生的“学”整体统一起来的重要举措.但当前教师存在把评价任务简化为课堂练习、课堂小测、课后反馈作业等情况,并没有把课堂教学评价的重要作用发挥出来.以学生核心素养为导向来设计课堂教学评价任务,能够让过程性评价和结果性评价得到同等重视,有助于教(剩余4295字)
登录龙源期刊网
购买文章
基于教学评一致性的课堂教学评价任务设计的实践研究
文章价格:4.00元
当前余额:100.00
阅读
您目前是文章会员,阅读数共:0篇
剩余阅读数:0篇
阅读有效期:0001/1/1 0:00:00