注册帐号丨忘记密码?
1.点击网站首页右上角的“充值”按钮可以为您的帐号充值
2.可选择不同档位的充值金额,充值后按篇按本计费
3.充值成功后即可购买网站上的任意文章或杂志的电子版
4.购买后文章、杂志可在个人中心的订阅/零买找到
5.登陆后可阅读免费专区的精彩内容
打开文本图片集
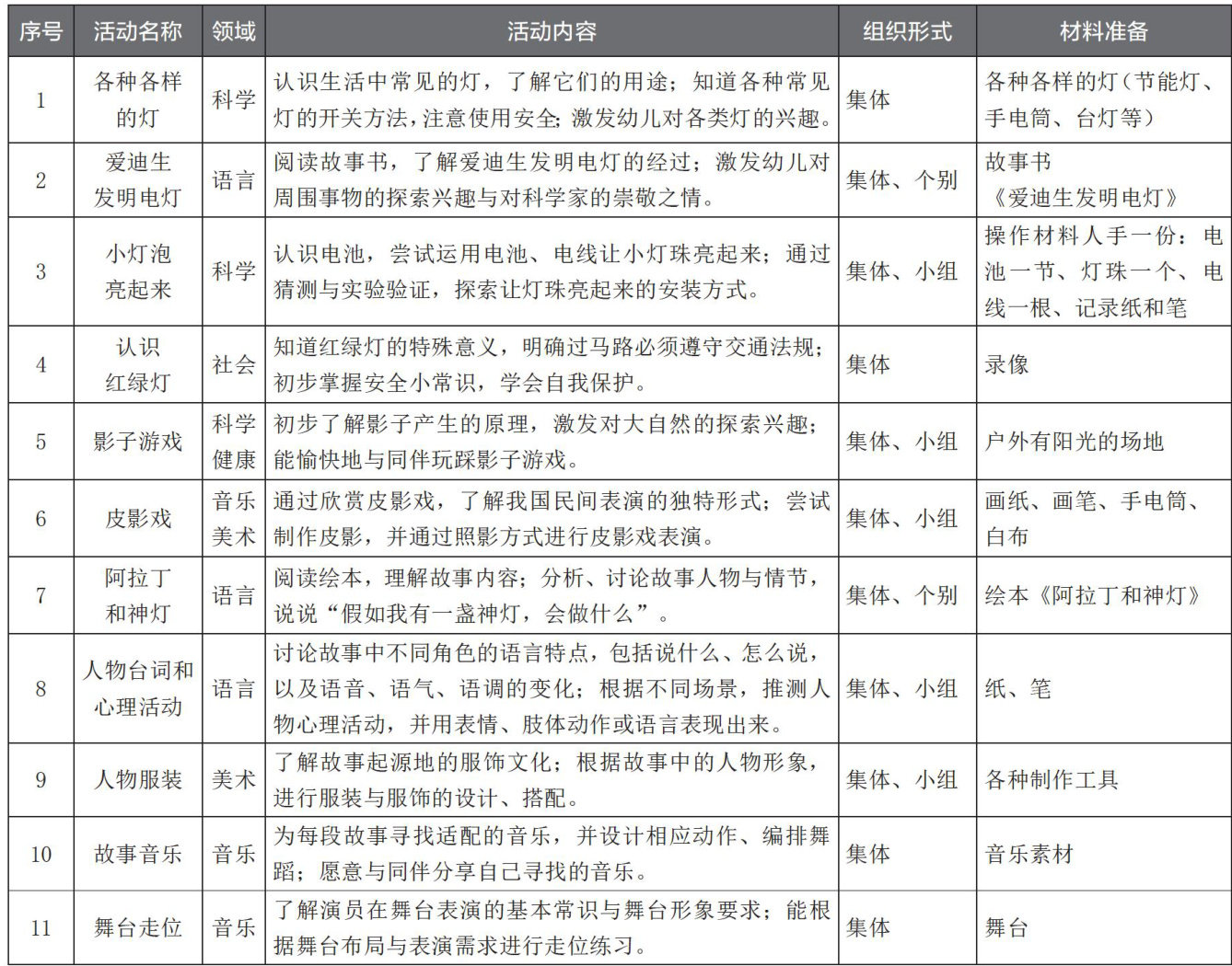
戏剧是儿童认识外部世界与自我的重要途径,也是他们喜爱的学习方式之一。将戏剧融入课程,能让各类主题变得生动鲜活,让幼儿通过沉浸式体验获得更愉悦、更深刻的学习效果。幼儿园戏剧教育课程以3~6岁儿童戏剧素养启蒙为核心价值,旨在引导儿童用戏剧手段表达对自我与世界的认知,丰富生活经验,成长为开放、合作、富有创造力的完整个体。(剩余2377字)
登录龙源期刊网
购买文章
从经典故事走向创意戏剧主题活动
文章价格:3.00元
当前余额:100.00
阅读
您目前是文章会员,阅读数共:0篇
剩余阅读数:0篇
阅读有效期:0001/1/1 0:00:00