注册帐号丨忘记密码?
1.点击网站首页右上角的“充值”按钮可以为您的帐号充值
2.可选择不同档位的充值金额,充值后按篇按本计费
3.充值成功后即可购买网站上的任意文章或杂志的电子版
4.购买后文章、杂志可在个人中心的订阅/零买找到
5.登陆后可阅读免费专区的精彩内容
打开文本图片集
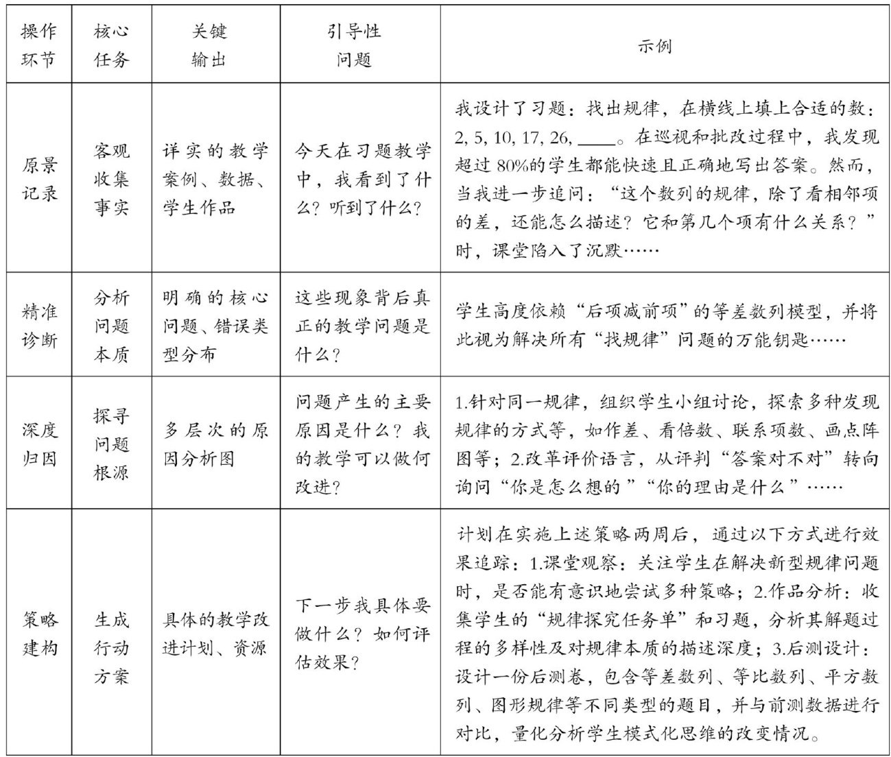
在当前核心素养导向的教育背景下,习题教学作为小学数学教学的重要组成部分,其功能已从单纯巩固知识向发展学生数学思维、提升问题解决能力转变。然而,现实中不少教师在习题教学方面仍面临诸多挑战,亟需教师发展出一种系统、深入且具有实践价值的反思能力。习题教学反思日记作为一种专业的反思工具,为教师提供了破解这些难题的可行性路径。(剩余4435字)
登录龙源期刊网
购买文章
小学数学教师习题教学反思日记的实践探究
文章价格:4.00元
当前余额:100.00
阅读
您目前是文章会员,阅读数共:0篇
剩余阅读数:0篇
阅读有效期:0001/1/1 0:00:00