注册帐号丨忘记密码?
1.点击网站首页右上角的“充值”按钮可以为您的帐号充值
2.可选择不同档位的充值金额,充值后按篇按本计费
3.充值成功后即可购买网站上的任意文章或杂志的电子版
4.购买后文章、杂志可在个人中心的订阅/零买找到
5.登陆后可阅读免费专区的精彩内容
打开文本图片集
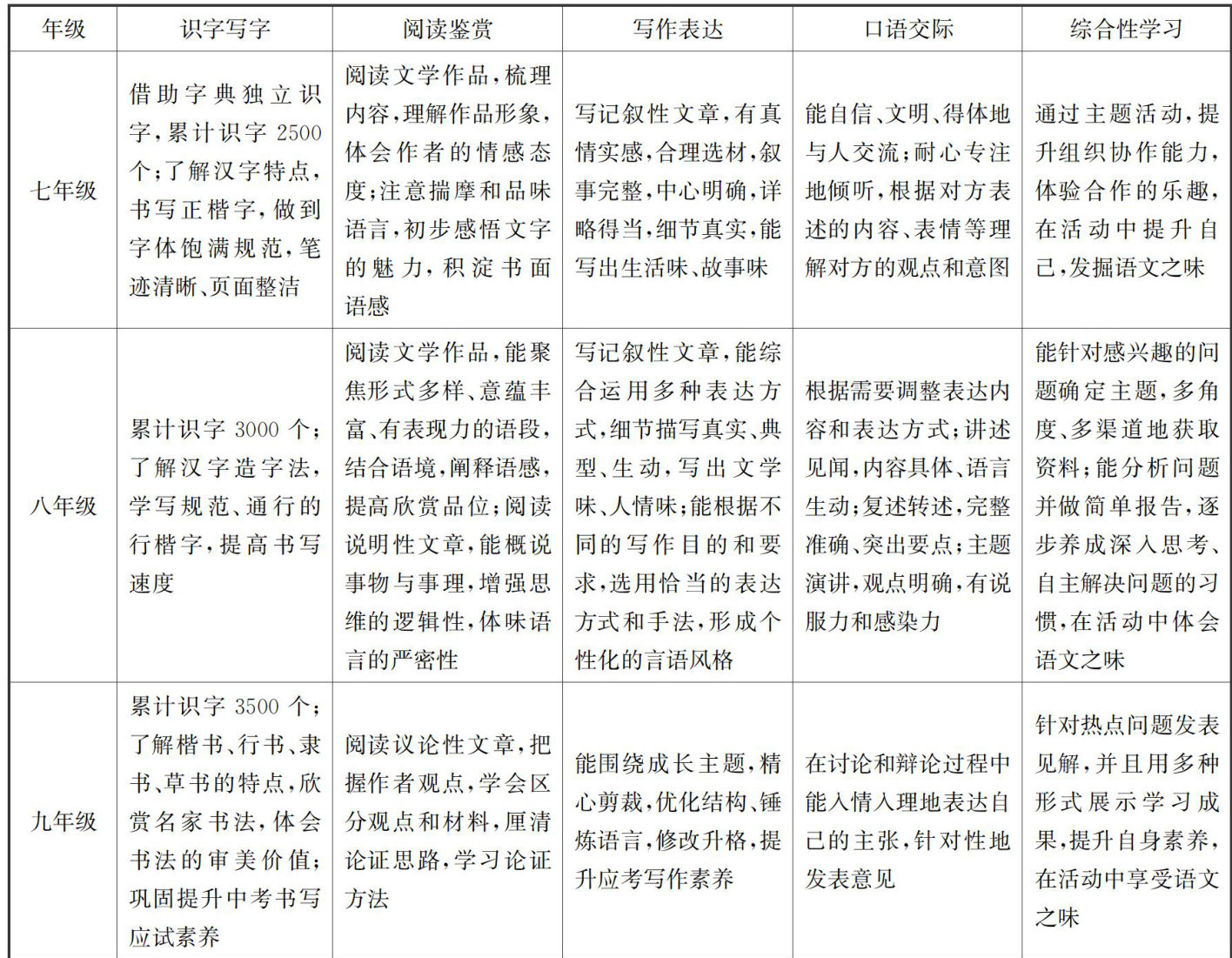
语文课程是一门围绕国家通用语言文字运用展开的综合性、实践性课程。语文学科核心素养是文化自信、语言运用、思维能力、审美创造的综合体现,其中语言运用是基础,也是根本所在。从课程性质来看,培养学生核心素养必须牢牢抓住语言文字运用这一关键,在真实的语言运用情境里,借助听说读写的语言实践,提升学生语言文字运用能力,进而在学生个体语言经验的发展过程中,实现核心素养的整体提升。(剩余4513字)
登录龙源期刊网
购买文章
核心素养视域下“有味语文”课程开发的实践研究
文章价格:4.00元
当前余额:100.00
阅读
您目前是文章会员,阅读数共:0篇
剩余阅读数:0篇
阅读有效期:0001/1/1 0:00:00