注册帐号丨忘记密码?
1.点击网站首页右上角的“充值”按钮可以为您的帐号充值
2.可选择不同档位的充值金额,充值后按篇按本计费
3.充值成功后即可购买网站上的任意文章或杂志的电子版
4.购买后文章、杂志可在个人中心的订阅/零买找到
5.登陆后可阅读免费专区的精彩内容
打开文本图片集
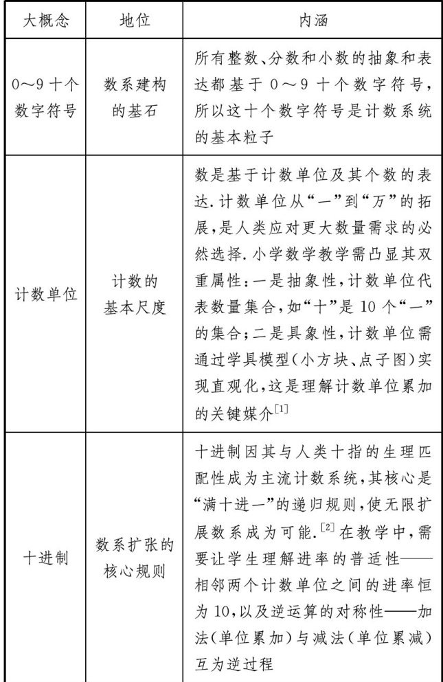
《义务教育数学课程标准(2022年版)》(以下简称"新课标”明确提出要设计体现结构化特征的课程内容.当前小学数学教学中,若仅仅“就课论课”,进行散点式教学,容易使学生仅掌握零散的技能,而难以触及核心概念的本质及其内在联系,最终导致素养目标未能真正落实.为此,小学数学教学需寻求一种能够串联知识碎片、融(剩余4567字)
登录龙源期刊网
购买文章
大概念统摄下的小学数学单元结构化教学实践
文章价格:4.00元
当前余额:100.00
阅读
您目前是文章会员,阅读数共:0篇
剩余阅读数:0篇
阅读有效期:0001/1/1 0:00:00