注册帐号丨忘记密码?
1.点击网站首页右上角的“充值”按钮可以为您的帐号充值
2.可选择不同档位的充值金额,充值后按篇按本计费
3.充值成功后即可购买网站上的任意文章或杂志的电子版
4.购买后文章、杂志可在个人中心的订阅/零买找到
5.登陆后可阅读免费专区的精彩内容
打开文本图片集
中图分类号]G717 [文献标志码]A [文章编号]2096-0603(2026)03-0097-04
一、问题的提出
党的二十届三中全会指出,要进一步深化教育综合改革,加快建设教育强国;《中国教育现代化2035》提出,到2035年要形成全社会共同参与的教育治理新格局,推进教育制度创新和治理能力建设。(剩余5781字)
登录龙源期刊网
购买文章
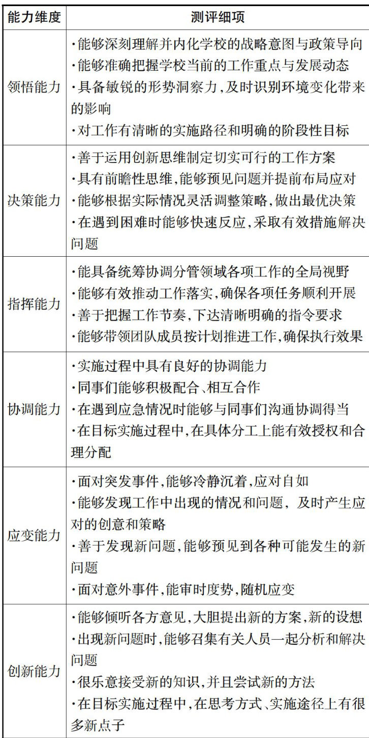
高职院校内设机构干部治理能力评价体系研究
文章价格:4.00元
当前余额:100.00
阅读
您目前是文章会员,阅读数共:0篇
剩余阅读数:0篇
阅读有效期:0001/1/1 0:00:00