注册帐号丨忘记密码?
1.点击网站首页右上角的“充值”按钮可以为您的帐号充值
2.可选择不同档位的充值金额,充值后按篇按本计费
3.充值成功后即可购买网站上的任意文章或杂志的电子版
4.购买后文章、杂志可在个人中心的订阅/零买找到
5.登陆后可阅读免费专区的精彩内容
打开文本图片集
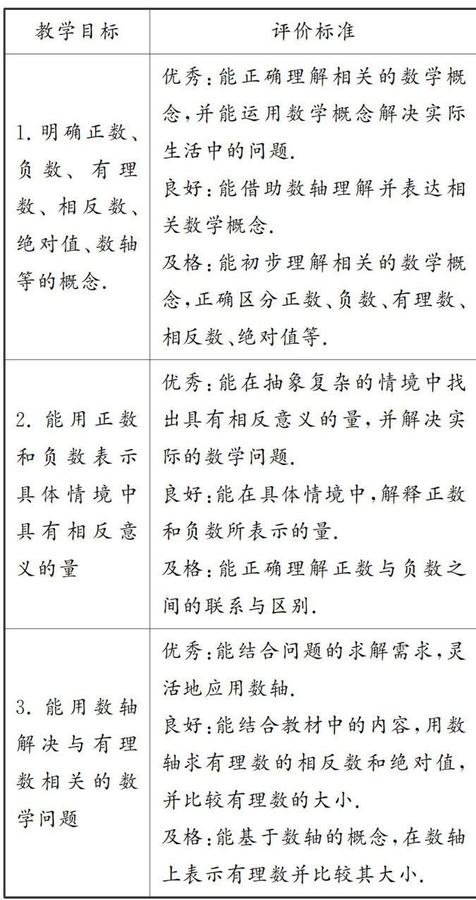
在教学设计环节,教师不仅要明确“为什么教”“教什么”等基础性问题,还要在明确“教到什么程度”的基础上,对课堂教学模式、方法等进行调整,解决“怎么教”的核心问题.为系统性地解决上述问题,教师可以以“教一学—评”一体化教学模式的构建为基础,重构初中数学的教学过程,
1“教一学一评”一体化教学模式概述
1(剩余3694字)
登录龙源期刊网
购买文章
初中数学“教一学一评”一体化教学模式探析
文章价格:4.00元
当前余额:100.00
阅读
您目前是文章会员,阅读数共:0篇
剩余阅读数:0篇
阅读有效期:0001/1/1 0:00:00