注册帐号丨忘记密码?
1.点击网站首页右上角的“充值”按钮可以为您的帐号充值
2.可选择不同档位的充值金额,充值后按篇按本计费
3.充值成功后即可购买网站上的任意文章或杂志的电子版
4.购买后文章、杂志可在个人中心的订阅/零买找到
5.登陆后可阅读免费专区的精彩内容
打开文本图片集
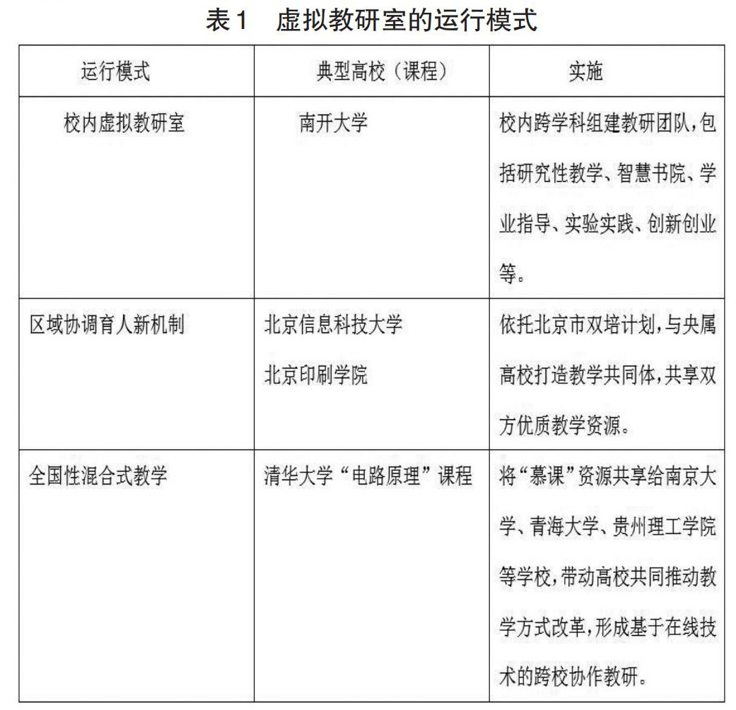
智能财会时代的到来,给传统的《会计信息化》课程带来了机遇和挑战。在新文科建设背景下,将信息化赋予课程,为该课程改革指明了方向;会计信息化虚拟教研室的建设,为该课程改革提供了资源。
2020年《新文科建设宣言》指出:“推动文科专业之间深度融通、文科与理工农医交叉融合,融入现代信息技术赋能文科教育。(剩余4131字)
登录龙源期刊网
购买文章
基于虚拟教研室的《会计信息化》课程改革实践
文章价格:4.00元
当前余额:100.00
阅读
您目前是文章会员,阅读数共:0篇
剩余阅读数:0篇
阅读有效期:0001/1/1 0:00:00