注册帐号丨忘记密码?
1.点击网站首页右上角的“充值”按钮可以为您的帐号充值
2.可选择不同档位的充值金额,充值后按篇按本计费
3.充值成功后即可购买网站上的任意文章或杂志的电子版
4.购买后文章、杂志可在个人中心的订阅/零买找到
5.登陆后可阅读免费专区的精彩内容
打开文本图片集
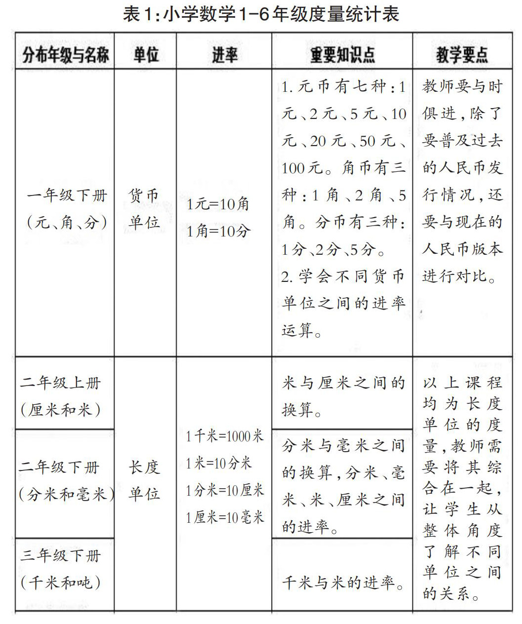
度量是数学学科的教学重点,从小学到高中,许多重要课程都与度量有着密不可分的关系。在小学阶段,教师需要教导学生如何认识度量对象、选择度量工具、确定度量单位、获得度量数值。同时,为了提高学生的数学综合运用能力,教师应当深入分析度量的本质,寻找其中的关联点,并将所有与度量有关的课程串联为一个完整的知识体系。(剩余3543字)
登录龙源期刊网
购买文章
整体建构视角下的小学数学度量教学
文章价格:4.00元
当前余额:100.00
阅读
您目前是文章会员,阅读数共:0篇
剩余阅读数:0篇
阅读有效期:0001/1/1 0:00:00