思维课堂视域下初中物理大单元教学实践
——以“压强”单元教学为例

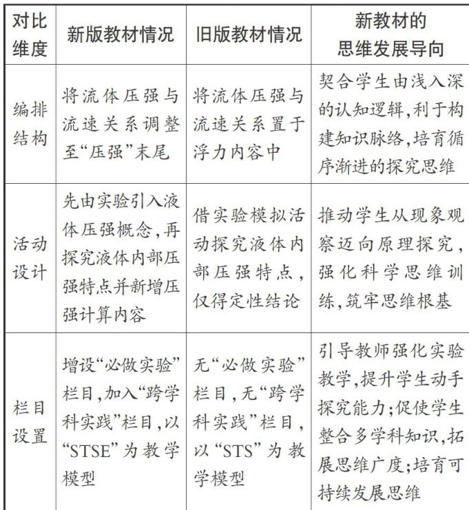
打开文本图片集
中图分类号:G63 文献标识码:A 文章编号:0450-9889(2026)01-0118-04
思维课堂所关注的思维,指的是学生在初中物理学习过程中高阶认知能力的培养,具体表现为通过梳理、整合和拓展等认知活动,实现对物理知识的深度理解和迁移应用。《义务教育物理课程标准(2022年版)》(以下简称《2022年版物理课标》)明确科学思维在教学中的重要地位,要求学生应在模型建构、科学推理、质疑创新等过程中逐步形成对物理世界的理性认识。(剩余5366字)