小学数学单元整体教学设计例析
——以人教版数学六年级上册第五单元“圆”为例

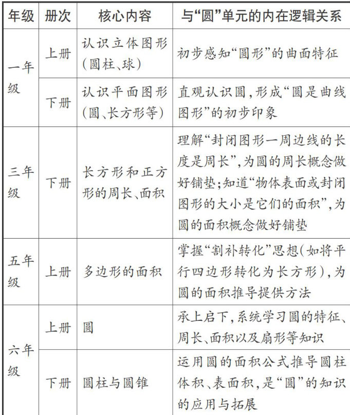
打开文本图片集
中图分类号:G62 文献标识码:A 文章编号:0450-9889(2026)01-0105-0
在教育改革持续深化的背景下,小学数学教学已经从“知识传授"转向“素养培育”。《义务教育数学课程标准(2022年版)》(以下简称《2022年版数学课标》)明确指出:义务教育数学课程目标以学生发展为本,以核心素养为导向,进一步强调使学生获得数学基础知识、基本技能、基本思想和基本活动经验(简称“四基”的发展,发展运用数学知识与方法发现、提出、分析和解决问题的能力(简称“四能"),形成正确的情感、态度和价值观[1]²。(剩余10162字)