注册帐号丨忘记密码?
1.点击网站首页右上角的“充值”按钮可以为您的帐号充值
2.可选择不同档位的充值金额,充值后按篇按本计费
3.充值成功后即可购买网站上的任意文章或杂志的电子版
4.购买后文章、杂志可在个人中心的订阅/零买找到
5.登陆后可阅读免费专区的精彩内容
打开文本图片集
中图分类号:G63 文献标识码:A 文章编号:0450-9889(2026)01-0087-04
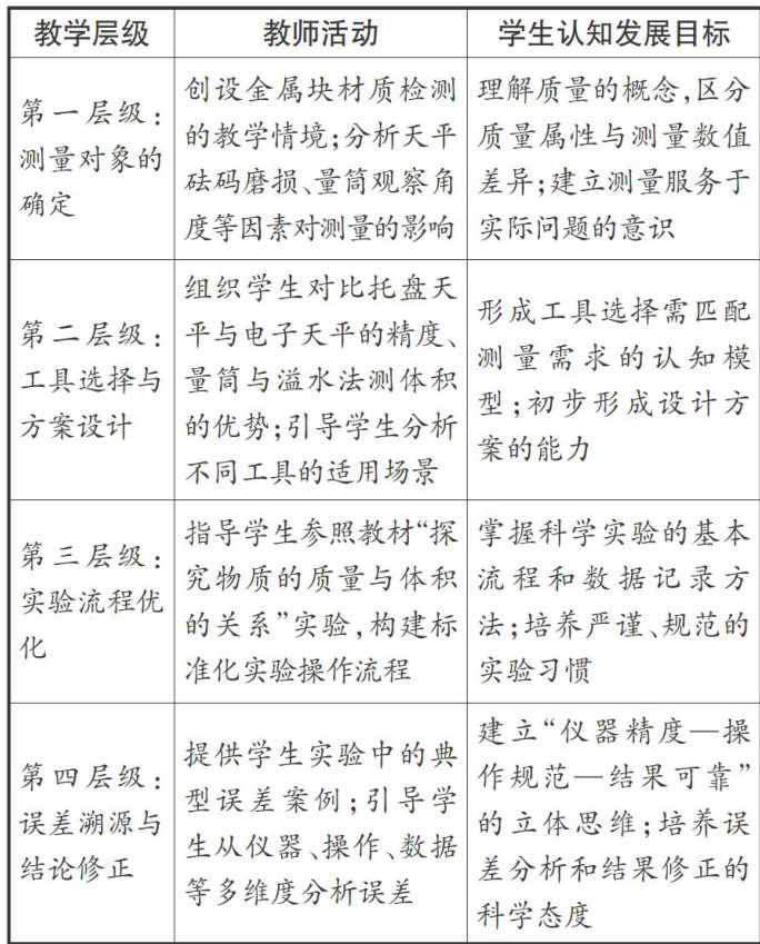
传统的初中物理复习课遵循“梳理知识点一讲解典型例题一进行大量习题训练”的循环模式,导致复习课教学机械重复、内容割裂,学生思维停留在浅层,学习兴趣逐渐减弱,难以有效培养学生的科学探究能力、创新思维和解决实际问题的能力。(剩余5833字)
登录龙源期刊网
购买文章
微项目化学习在初中物理复习课中的应用
文章价格:4.00元
当前余额:100.00
阅读
您目前是文章会员,阅读数共:0篇
剩余阅读数:0篇
阅读有效期:0001/1/1 0:00:00