注册帐号丨忘记密码?
1.点击网站首页右上角的“充值”按钮可以为您的帐号充值
2.可选择不同档位的充值金额,充值后按篇按本计费
3.充值成功后即可购买网站上的任意文章或杂志的电子版
4.购买后文章、杂志可在个人中心的订阅/零买找到
5.登陆后可阅读免费专区的精彩内容
打开文本图片集
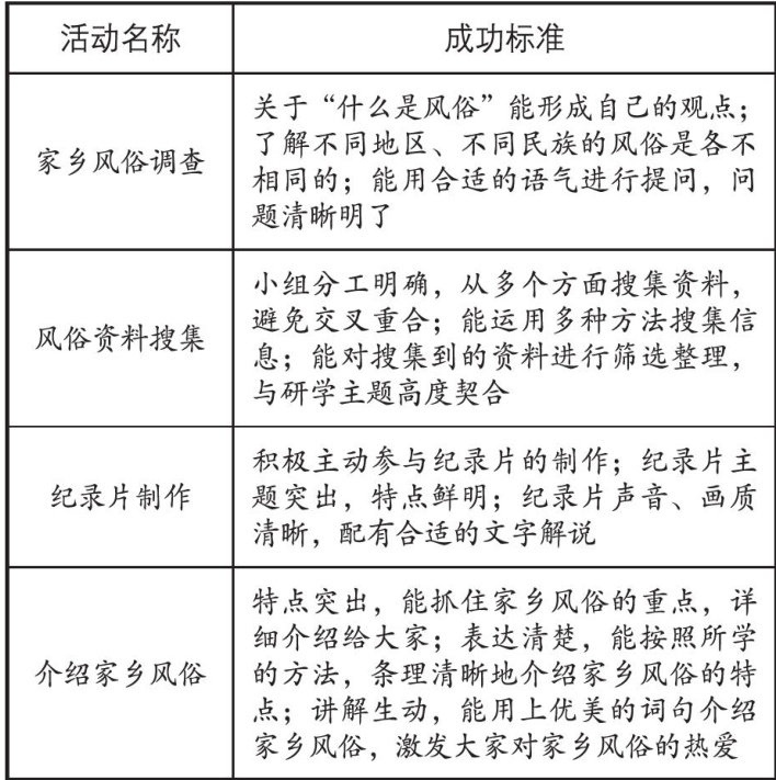
随着新课标的深入推进,学业质量标准已然成为一线教学不可或缺的导向。然而,当前小学语文教学中仍存在教学目标、教学内容、学习方式等方面没有指向学业质量标准的问题。因此,本研究旨在探讨如何以“学业质量标准”为总领,通过教学设计、教学过程变革和学习评价改革,提升小学语文教学质量,促进学生学科必备品格和关键能力的形成。(剩余4365字)
登录龙源期刊网
购买文章
以“学业质量标准”推进小学语文教学质量提升的实践路径
文章价格:4.00元
当前余额:100.00
阅读
您目前是文章会员,阅读数共:0篇
剩余阅读数:0篇
阅读有效期:0001/1/1 0:00:00