注册帐号丨忘记密码?
1.点击网站首页右上角的“充值”按钮可以为您的帐号充值
2.可选择不同档位的充值金额,充值后按篇按本计费
3.充值成功后即可购买网站上的任意文章或杂志的电子版
4.购买后文章、杂志可在个人中心的订阅/零买找到
5.登陆后可阅读免费专区的精彩内容
打开文本图片集
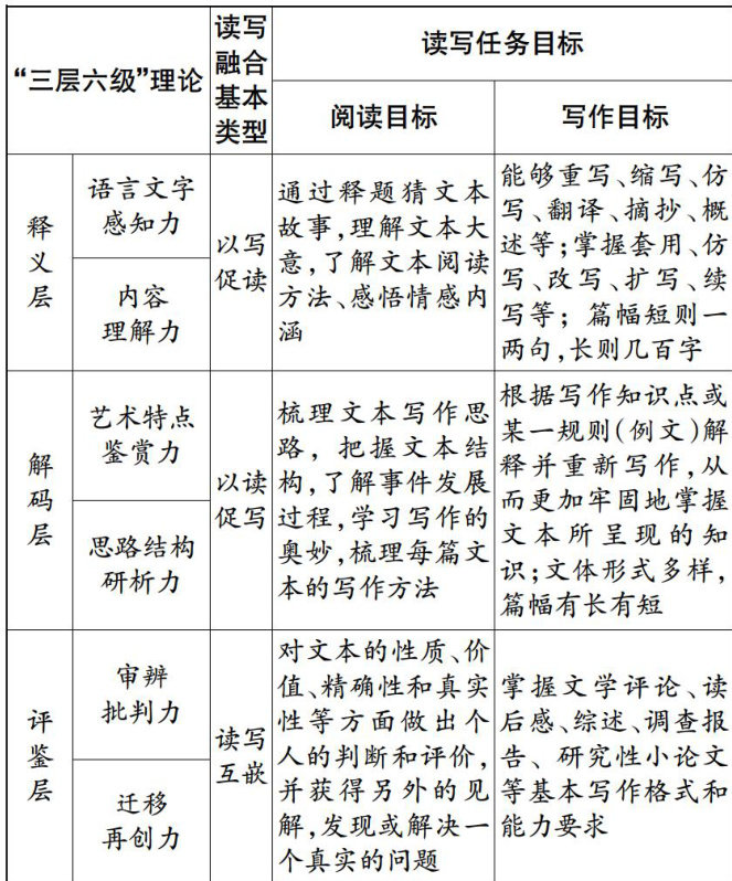
一、层进理论及其价值
1.新课标中的层进要求
在2022年版课标中,“进阶”二字被多次提及,其整体设计与核心理念均体现了语文教学的梯度性与层级性。首先,课程目标体现阶梯化,明确要求“合理安排不同学段内容,体现学习目标的连续性和进阶性”,展示了从低阶到高阶的线性递进。其次,课程内容组织强调螺旋式上升,要求各个学段相互联系、循环深化。(剩余4464字)
登录龙源期刊网
购买文章
层进理论视域下读写融合教学基本类型与实践策略
文章价格:4.00元
当前余额:100.00
阅读
您目前是文章会员,阅读数共:0篇
剩余阅读数:0篇
阅读有效期:0001/1/1 0:00:00