注册帐号丨忘记密码?
1.点击网站首页右上角的“充值”按钮可以为您的帐号充值
2.可选择不同档位的充值金额,充值后按篇按本计费
3.充值成功后即可购买网站上的任意文章或杂志的电子版
4.购买后文章、杂志可在个人中心的订阅/零买找到
5.登陆后可阅读免费专区的精彩内容
打开文本图片集
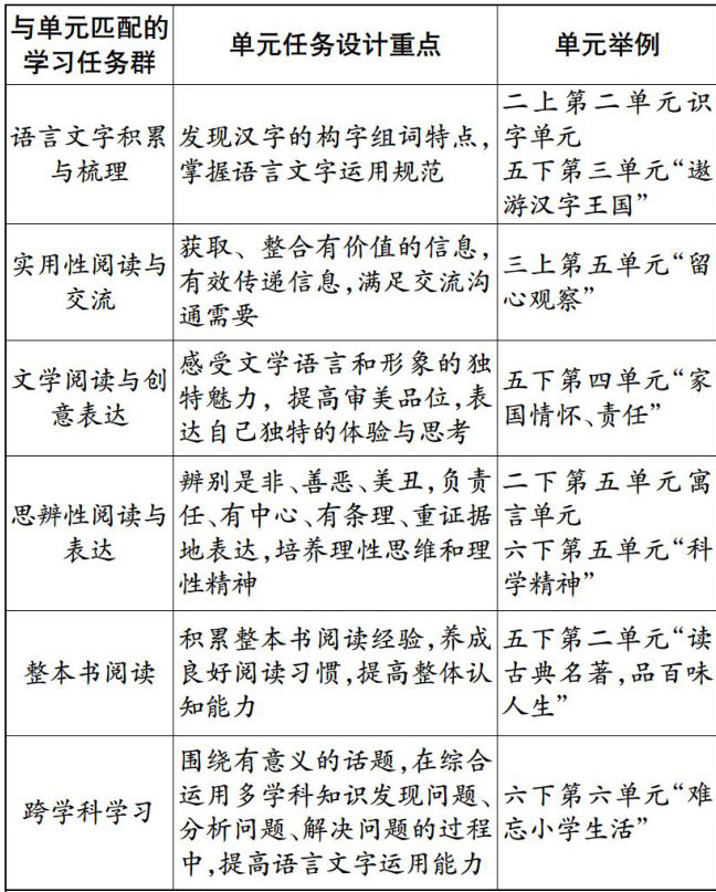
2022年版课标以学习任务群理念引领语文教学转型,单元整体教学作为承接学习任务群的重要载体,其价值凸显。在实践中,单元整体教学面临与学习任务群衔接不畅、与单课教学边界模糊等认知困境,以及主题零散、内容整合浅表、任务割裂等操作难题。因此,理清单元整体教学与学习任务群、单课教学的内在逻辑关系,探索教学内容的统整之道,不仅是落实2022年版课标,更是推动语文课程从知识传授转向素养培育的核心路径,关乎语文育人价值的实现。(剩余5633字)
登录龙源期刊网
购买文章
以单元整体破局 用统整实践革新
文章价格:4.00元
当前余额:100.00
阅读
您目前是文章会员,阅读数共:0篇
剩余阅读数:0篇
阅读有效期:0001/1/1 0:00:00