注册帐号丨忘记密码?
1.点击网站首页右上角的“充值”按钮可以为您的帐号充值
2.可选择不同档位的充值金额,充值后按篇按本计费
3.充值成功后即可购买网站上的任意文章或杂志的电子版
4.购买后文章、杂志可在个人中心的订阅/零买找到
5.登陆后可阅读免费专区的精彩内容
打开文本图片集
中图分类号:G434 文献标识码:A 论文编号:1674-2117(2026)03-0088-04
引言
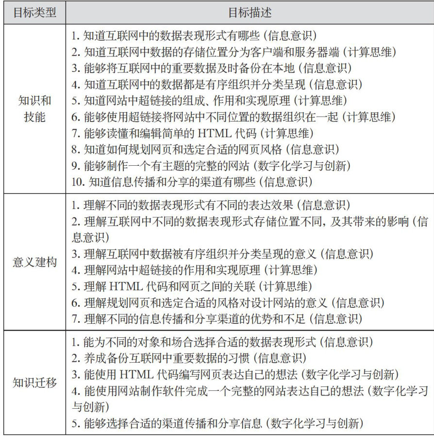
随着人工智能技术的发展和普及,人工智能与教育逐渐深度融合,人机协同的创新教学模式为新课改的落地提供了思路和手段。然而,由于缺乏相关理论方法的指导,目前的人机协同教学模式存在技术主导教学、目标设定模糊、评价维度单一、人机功能定位不清、实践活动与核心素养培育脱节等问题。(剩余2862字)
登录龙源期刊网
购买文章
基于逆向教学设计的人机协同教学模式研究
文章价格:4.00元
当前余额:100.00
阅读
您目前是文章会员,阅读数共:0篇
剩余阅读数:0篇
阅读有效期:0001/1/1 0:00:00