发动机燃用甲醇的减碳预测模型

打开文本图片集
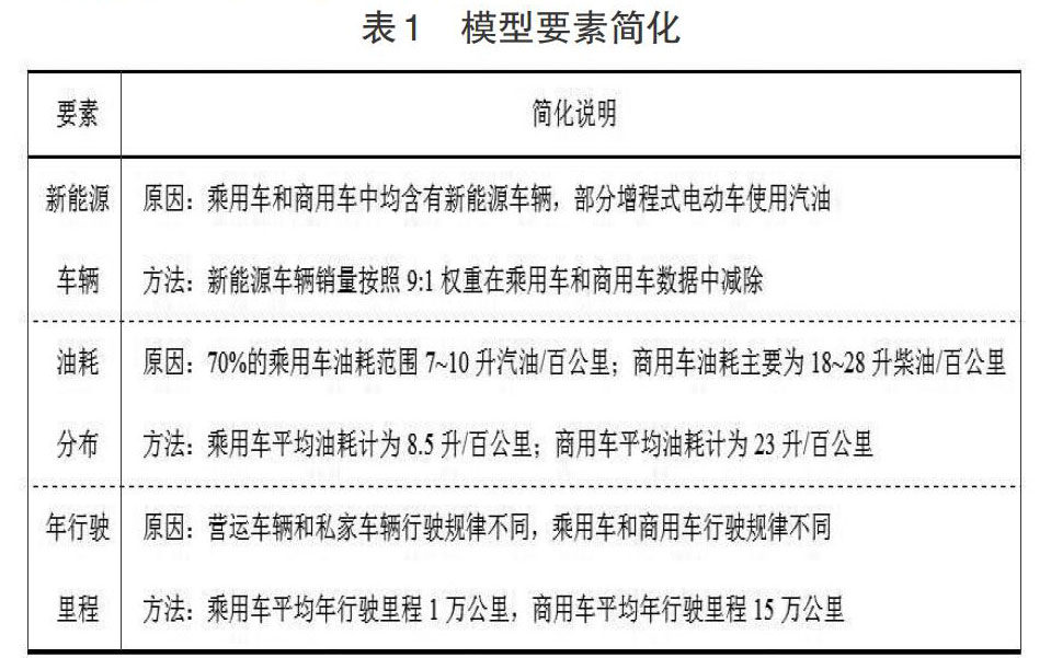
摘 要:运用低碳燃料甲醇替代汽油和柴油有助于降低CO2、CO和总碳氢排放。通过建立发动机燃用甲醇理论减排模型,预测了未来5年中国燃用甲醇替代汽油/柴油的CO2新增排放。结果表明,甲醇以10~20%的替代率将降低4.1~8.3%的CO2新增年排放。
关键词:甲醇; 发动机; 二氧化碳
中图分类号:U464.1 文献标识码:A 文章编号:1006-3315(2021)7-184-002
1.国家减碳战略及政策
党的十九届五中全会上对能源发展提出战略目标,中国在联合国会议上提出“努力争取2060年前实现碳中和”。(剩余1829字)