注册帐号丨忘记密码?
1.点击网站首页右上角的“充值”按钮可以为您的帐号充值
2.可选择不同档位的充值金额,充值后按篇按本计费
3.充值成功后即可购买网站上的任意文章或杂志的电子版
4.购买后文章、杂志可在个人中心的订阅/零买找到
5.登陆后可阅读免费专区的精彩内容
打开文本图片集
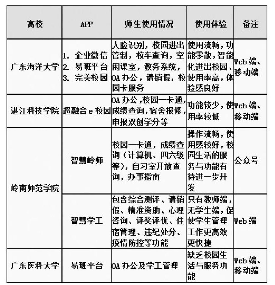
摘 要:高校信息化已成为国家信息化发展的必然趋势。近年来,随着《教育信息化“十三五”规划》《2018年教育信息化和网络安全工作要点》《教育信息化2.0行动计划》以及《智慧校园总体框架》等政策的密集出台和发布,全国各地学校都在积极地推进“智慧校园”建设。但经调研发现,当前地区高校智慧校园系统的使用率较低,应用平台无法切实发挥服务师生、便捷校园生活的功能。(剩余3856字)
登录龙源期刊网
购买文章
“智慧校园”平台的应用现状
文章价格:4.00元
当前余额:100.00
阅读
您目前是文章会员,阅读数共:0篇
剩余阅读数:0篇
阅读有效期:0001/1/1 0:00:00