注册帐号丨忘记密码?
1.点击网站首页右上角的“充值”按钮可以为您的帐号充值
2.可选择不同档位的充值金额,充值后按篇按本计费
3.充值成功后即可购买网站上的任意文章或杂志的电子版
4.购买后文章、杂志可在个人中心的订阅/零买找到
5.登陆后可阅读免费专区的精彩内容
打开文本图片集
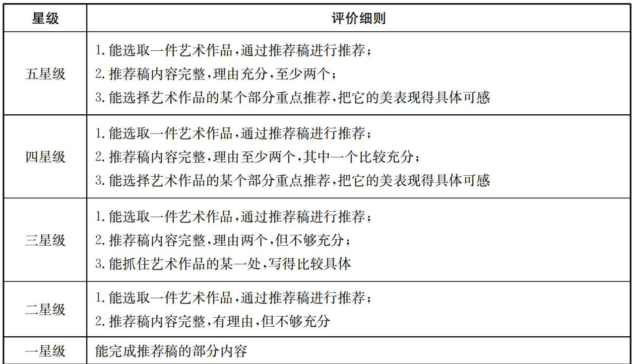
基于逆向设计理念开展单元教学,能够通过“精准确立以核心素养为内核的预期学习目标一筛选适配的评价证据—精心设计学习体验与教学活动”的逆向逻辑,保障学生学习的连贯性与系统性,推动“教一学—评”一体化。结合教学实践,我以为,单元教学的逆向设计,要以拟定目标为基础,以明确评价任务及标准为关键,以统筹学习活动为依托。(剩余2535字)
登录龙源期刊网
购买文章
小学语文单元教学的逆向设计探析
文章价格:3.00元
当前余额:100.00
阅读
您目前是文章会员,阅读数共:0篇
剩余阅读数:0篇
阅读有效期:0001/1/1 0:00:00