注册帐号丨忘记密码?
1.点击网站首页右上角的“充值”按钮可以为您的帐号充值
2.可选择不同档位的充值金额,充值后按篇按本计费
3.充值成功后即可购买网站上的任意文章或杂志的电子版
4.购买后文章、杂志可在个人中心的订阅/零买找到
5.登陆后可阅读免费专区的精彩内容
打开文本图片集
中图分类号:G641 文献标志码:A 文章编号:2096-000X(2026)04-0135-04
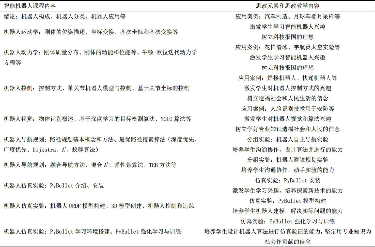
2019年习近平总书记在学校思想政治理论课教师座谈会上提出“要坚持显性教育和隐性教育相统一,挖掘其他课程和教学方式中蕴含的思想政治教育资源,实现全员全程全方位育人"。2020年,教育部党组会议审议通过了《高等学校课程思政建设指导纲要》,其中指出要“全面推进高校课程思政建设,发挥好每门课程的育人作用"。(剩余5191字)
登录龙源期刊网
购买文章
新工科背景下智能机器人课程思政教学改革研究
文章价格:4.00元
当前余额:100.00
阅读
您目前是文章会员,阅读数共:0篇
剩余阅读数:0篇
阅读有效期:0001/1/1 0:00:00