基于超星学习通平台的BOPPPS教学模式在医学细胞生物学实验教学中的实践

打开文本图片集
中图分类号:G642 文献标志码:A 文章编号:2096-000X(2026)04-0104-05
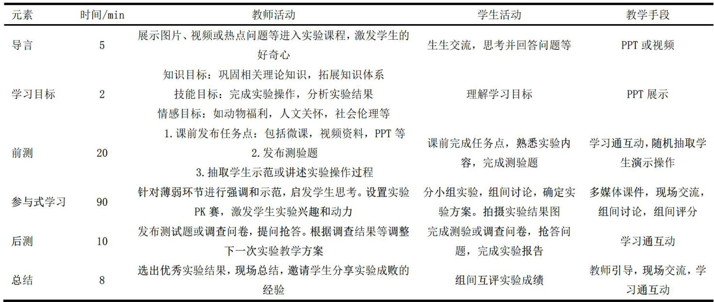
医学细胞生物学是遵义医科大学(以下简称“我校"临床医学、口腔医学和影像医学专业的一门核心专业基础课。配套的实验教学对培养学生的临床操作规范、岗位协作能力及科研思维具有关键作用-2]。实验教学与理论教学存在很大差异,实验课上既需要学生掌握与实验项目相关的理论知识,还需要对实验原理和操作流程熟悉,并在课堂上进行动手操作,以锻炼学生动手能力和解决问题的能力。(剩余6142字)